HOME   LIST
‹–   –›

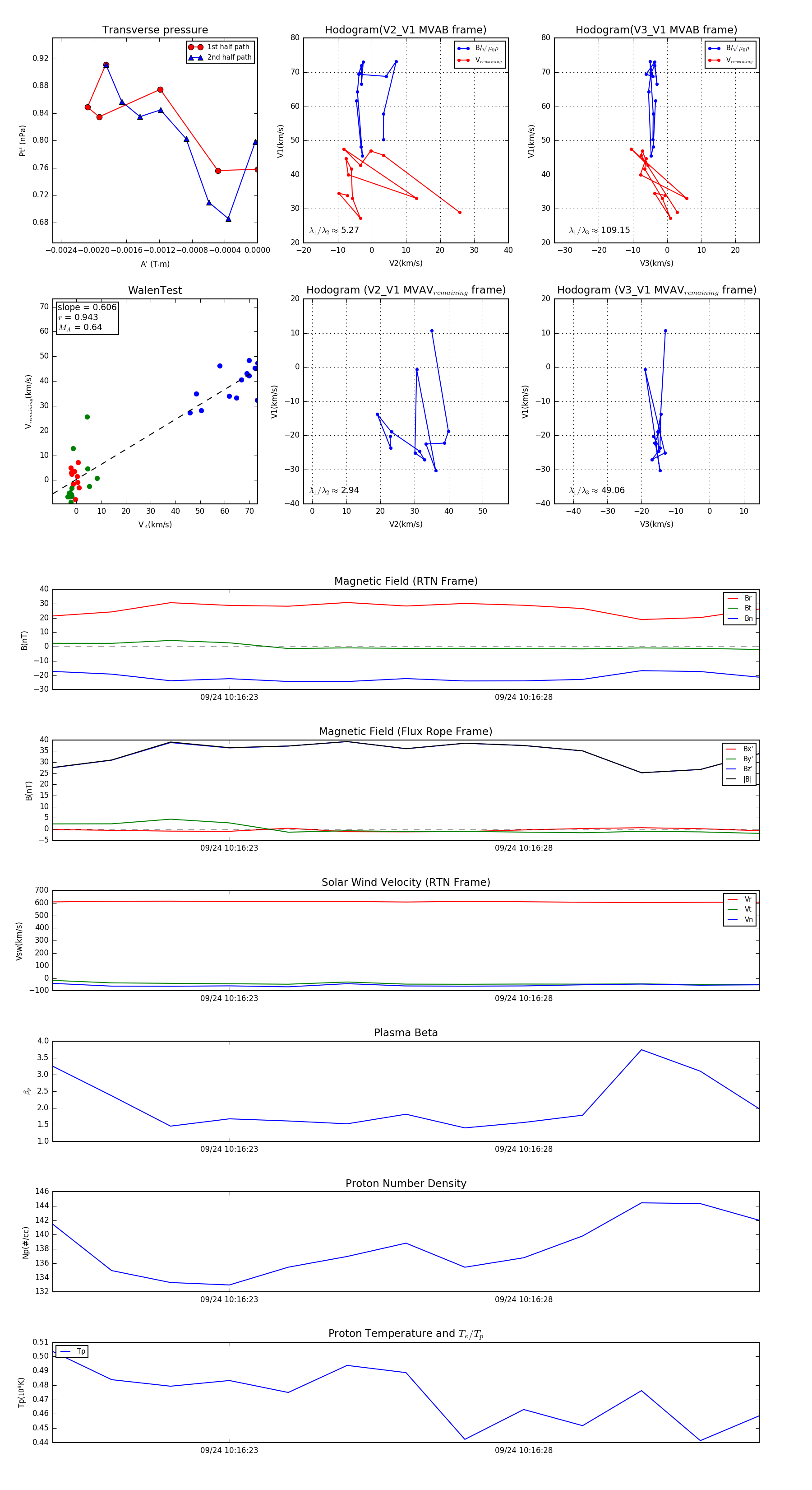
Flux Rope in 2023

Flux Rope Event 2023-09-24 10:16:20 ~ 2023-09-24 10:16:32 (13 seconds)


plot