HOME   LIST
‹–   –›

Flux Rope in 2023

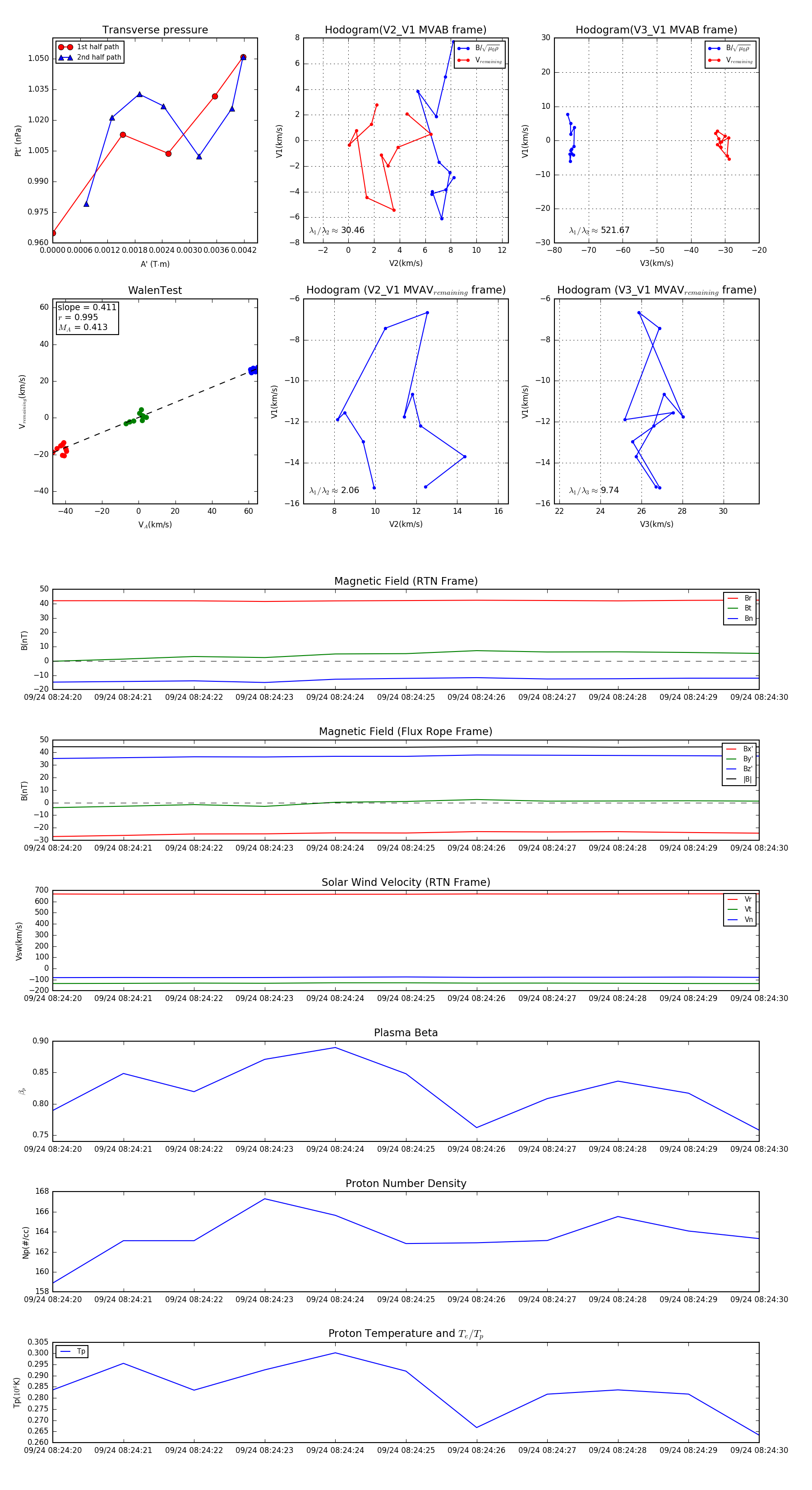
Flux Rope Event 2023-09-24 08:24:20 ~ 2023-09-24 08:24:30 (11 seconds)


plot