HOME   LIST
‹–   –›

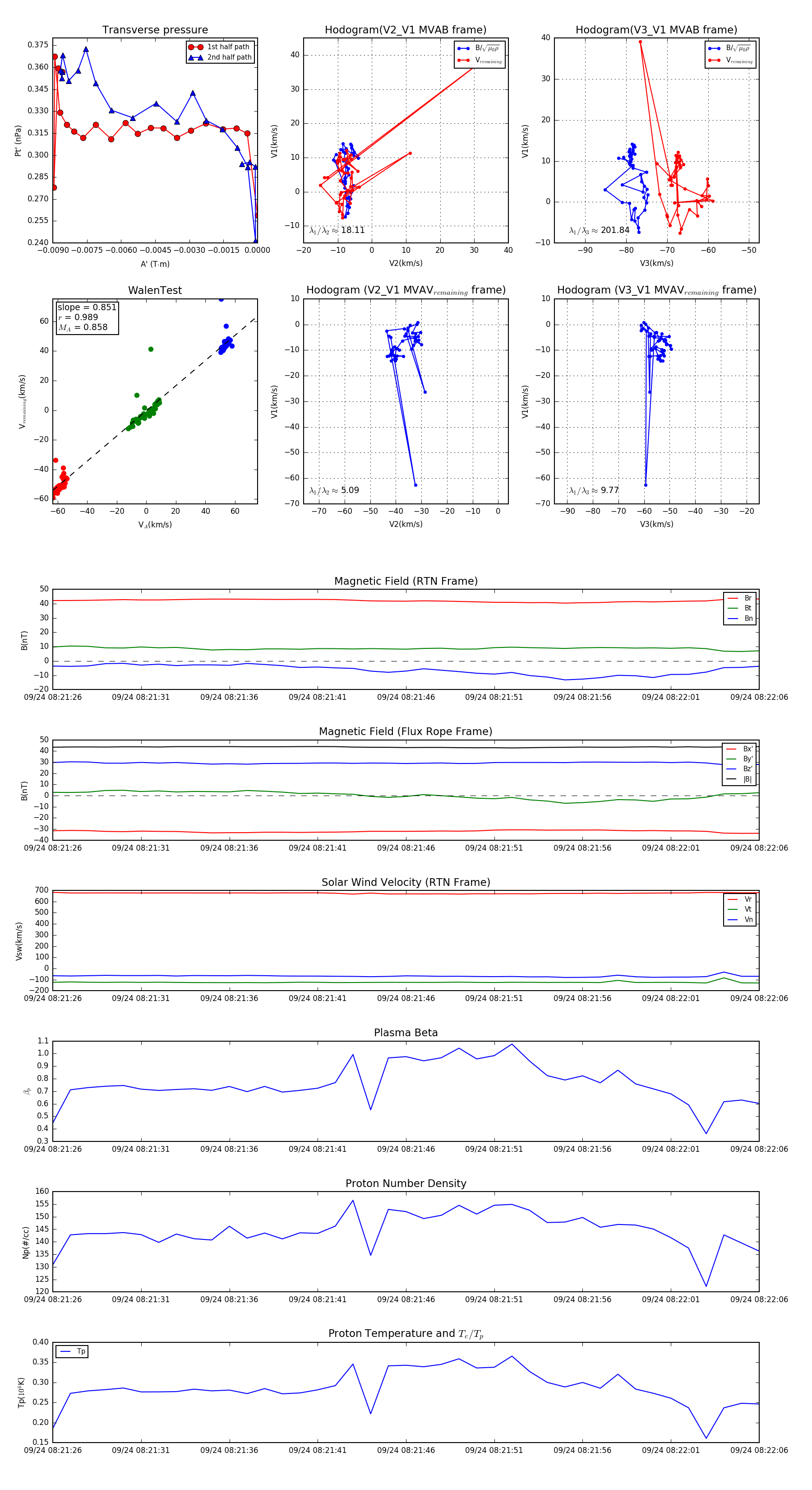
Flux Rope in 2023

Flux Rope Event 2023-09-24 08:21:26 ~ 2023-09-24 08:22:06 (41 seconds)


plot