HOME   LIST
‹–   –›

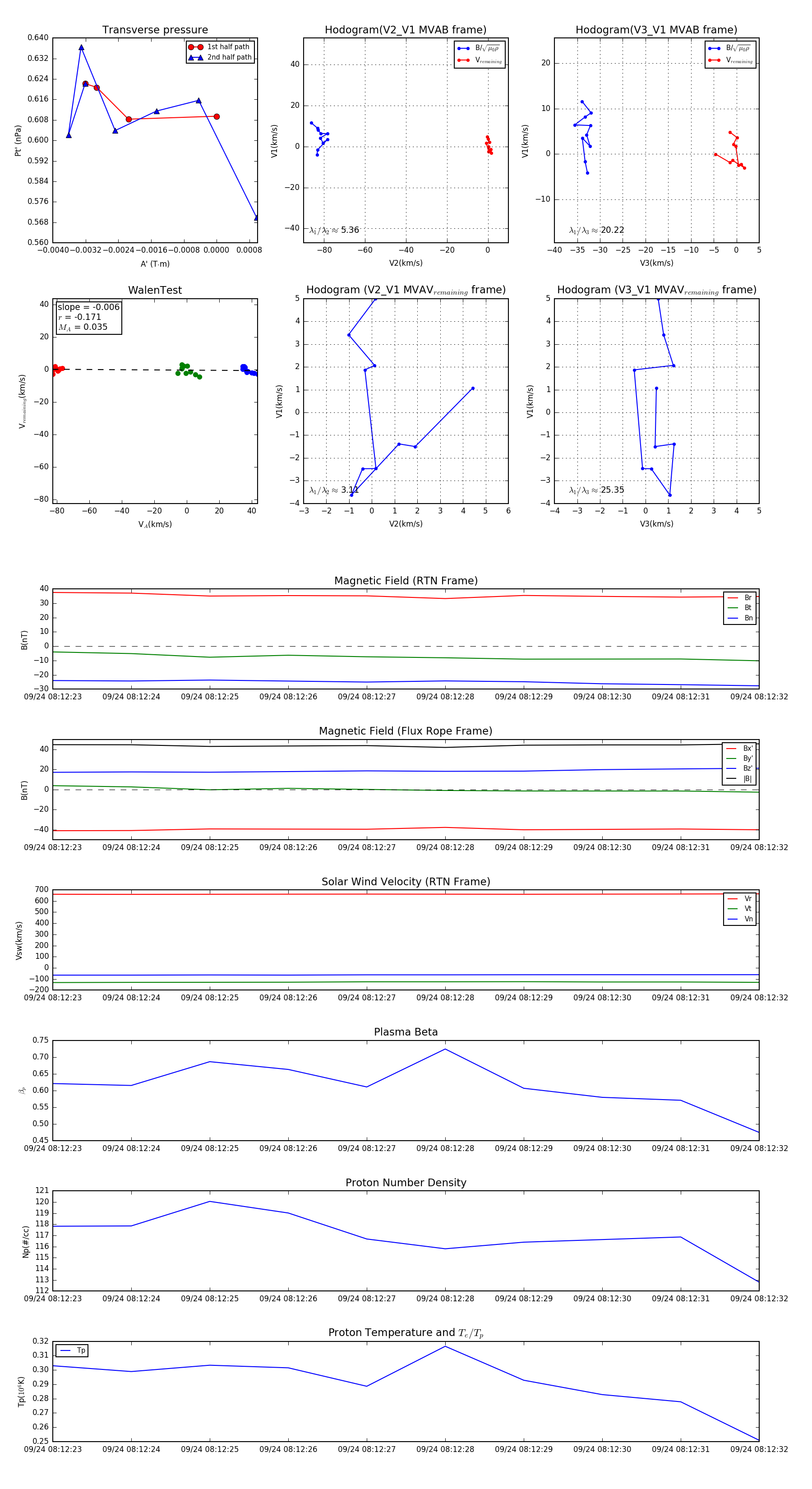
Flux Rope in 2023

Flux Rope Event 2023-09-24 08:12:23 ~ 2023-09-24 08:12:32 (10 seconds)


plot