HOME   LIST
‹–   –›

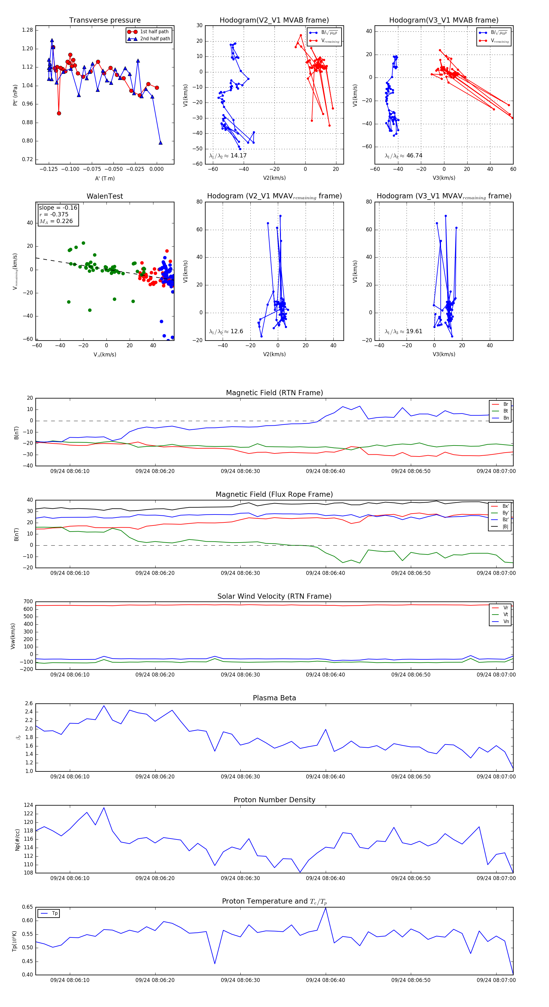
Flux Rope in 2023

Flux Rope Event 2023-09-24 08:06:06 ~ 2023-09-24 08:07:02 (57 seconds)


plot