HOME   LIST
‹–   –›

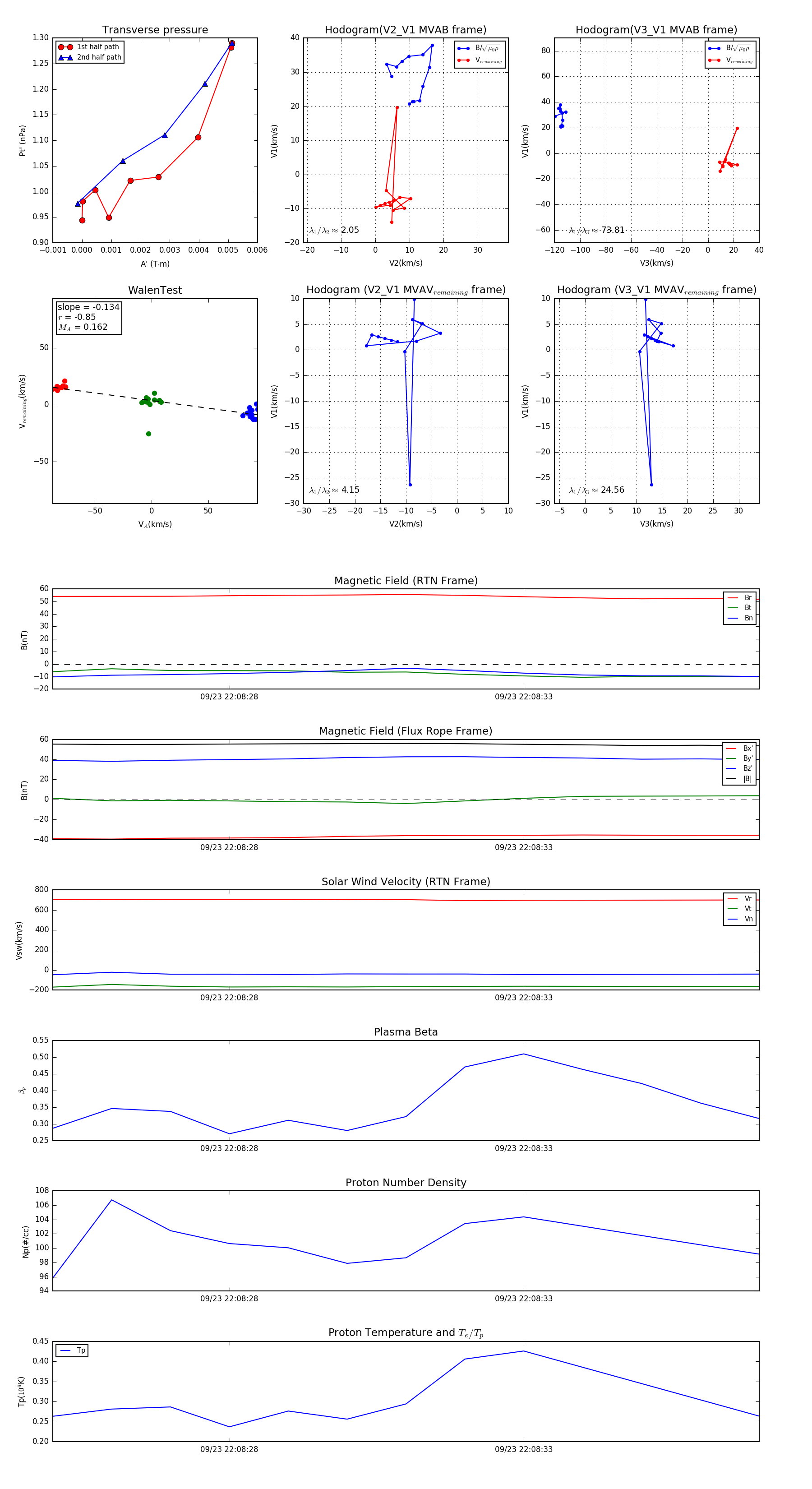
Flux Rope in 2023

Flux Rope Event 2023-09-23 22:08:25 ~ 2023-09-23 22:08:37 (13 seconds)


plot