HOME   LIST
‹–   –›

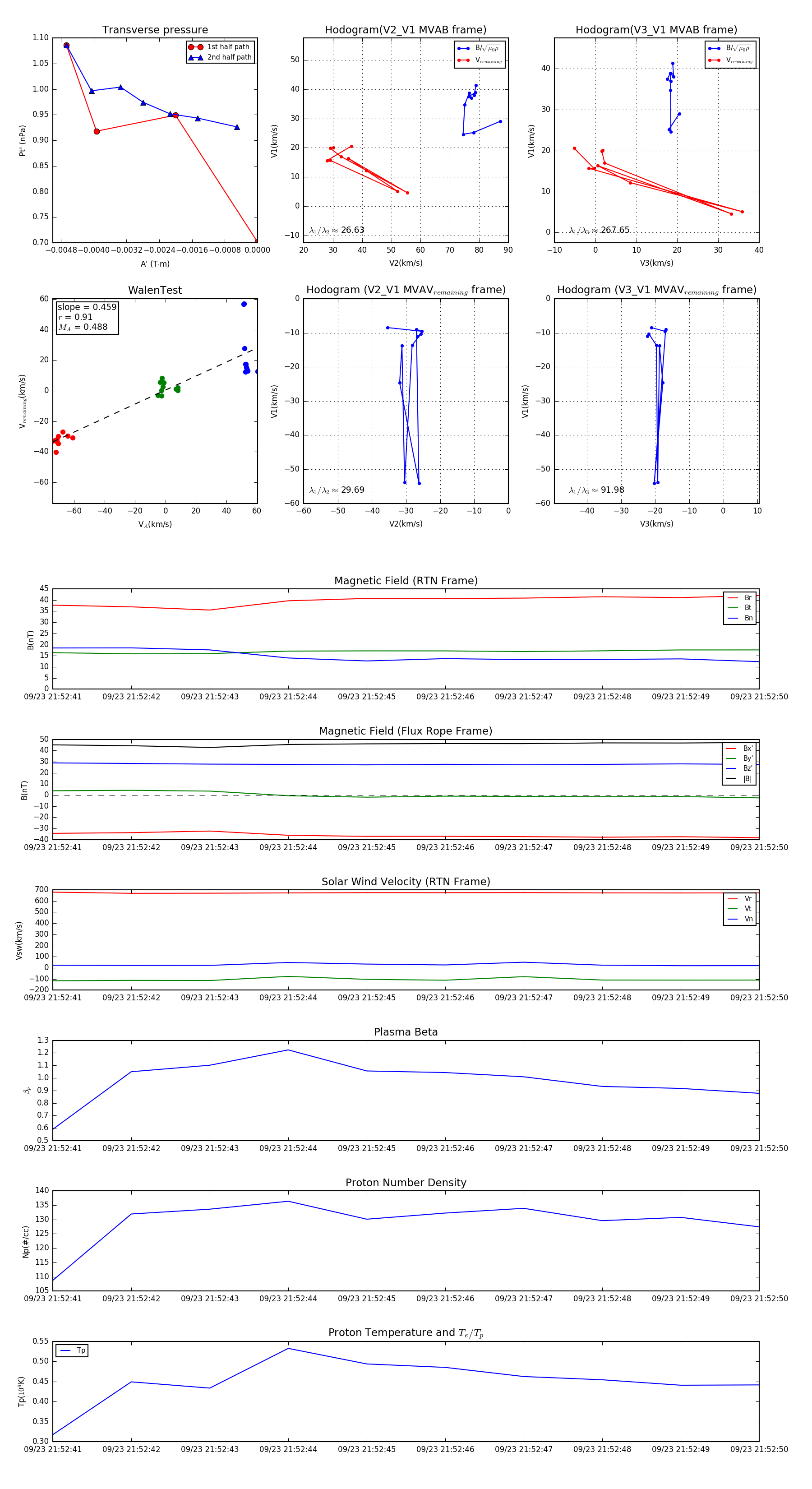
Flux Rope in 2023

Flux Rope Event 2023-09-23 21:52:41 ~ 2023-09-23 21:52:50 (10 seconds)


plot