HOME   LIST
‹–   –›

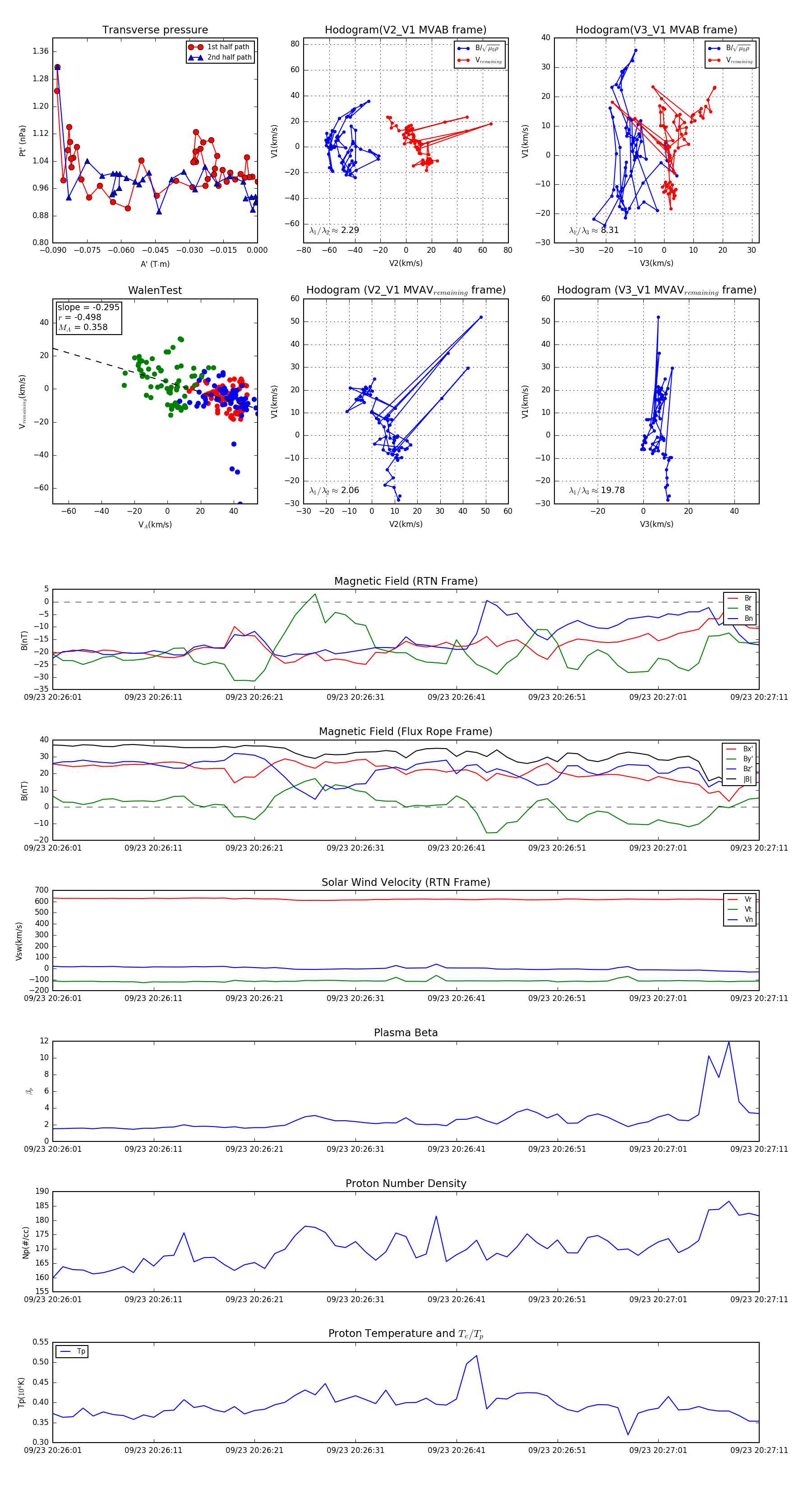
Flux Rope in 2023

Flux Rope Event 2023-09-23 20:26:01 ~ 2023-09-23 20:27:11 (71 seconds)


plot