HOME   LIST
‹–   –›

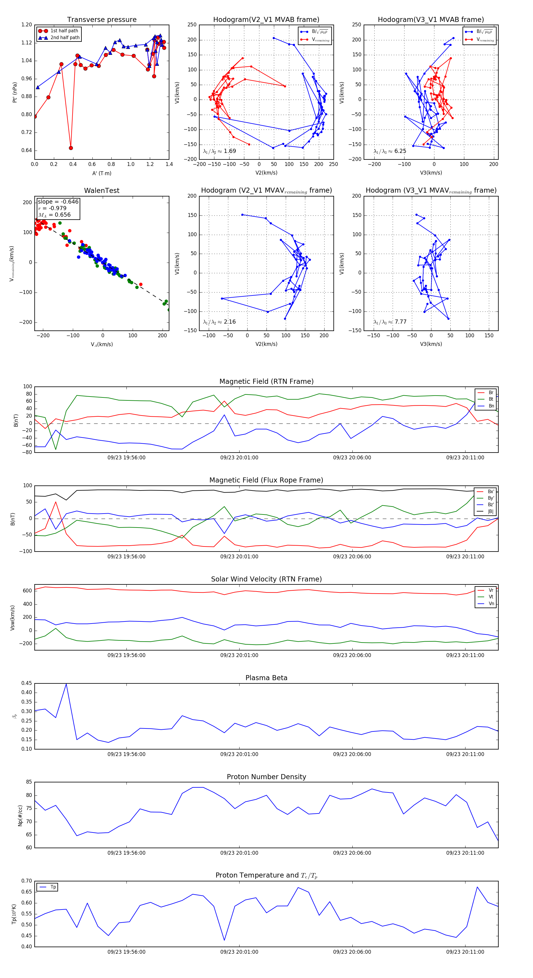
Flux Rope in 2023

Flux Rope Event 2023-09-23 19:51:56 ~ 2023-09-23 20:12:28 (1233 seconds)


plot