HOME   LIST
‹–   –›

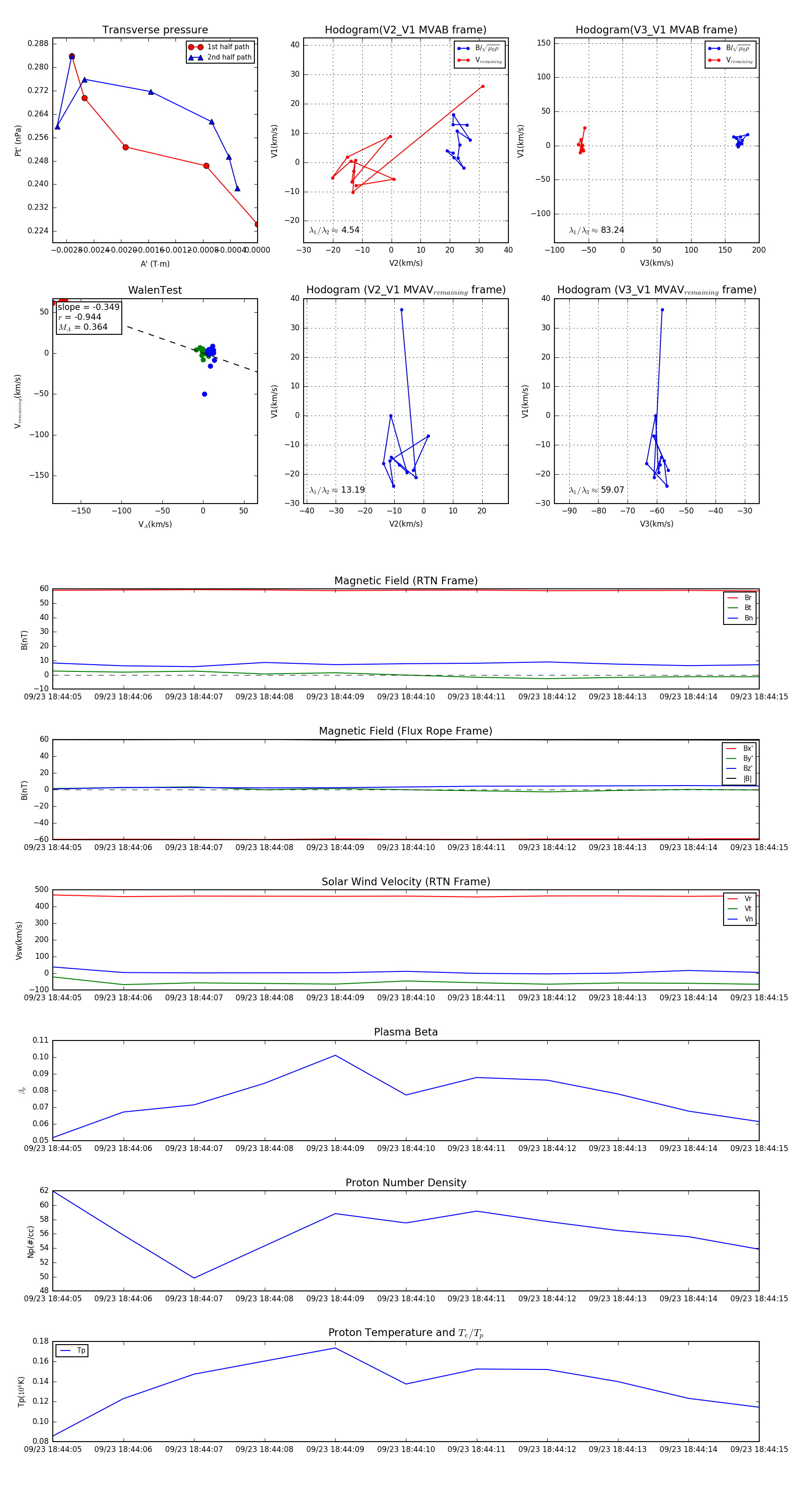
Flux Rope in 2023

Flux Rope Event 2023-09-23 18:44:05 ~ 2023-09-23 18:44:15 (11 seconds)


plot