HOME   LIST
‹–   –›

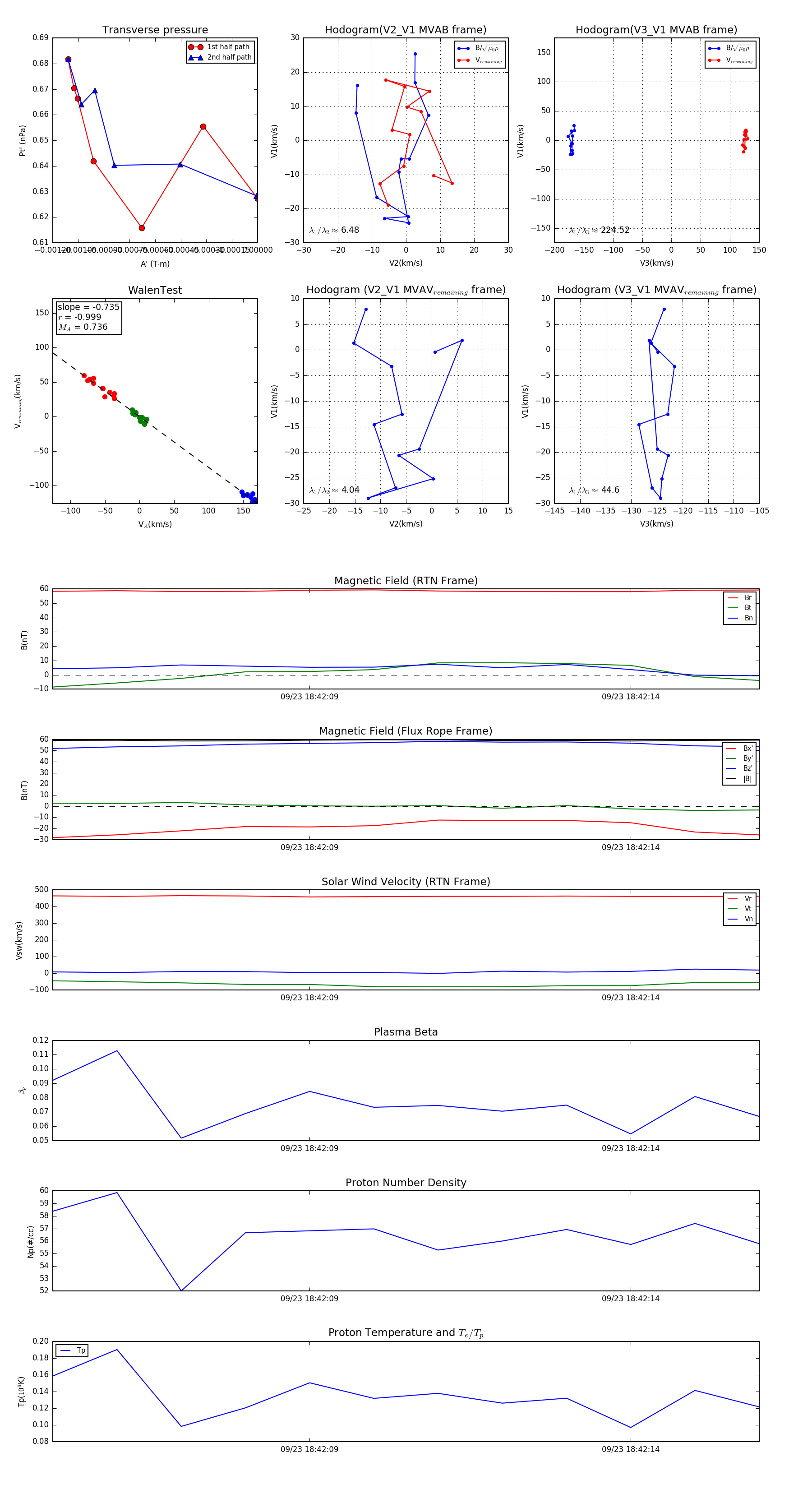
Flux Rope in 2023

Flux Rope Event 2023-09-23 18:42:05 ~ 2023-09-23 18:42:16 (12 seconds)


plot