HOME   LIST
‹–   –›

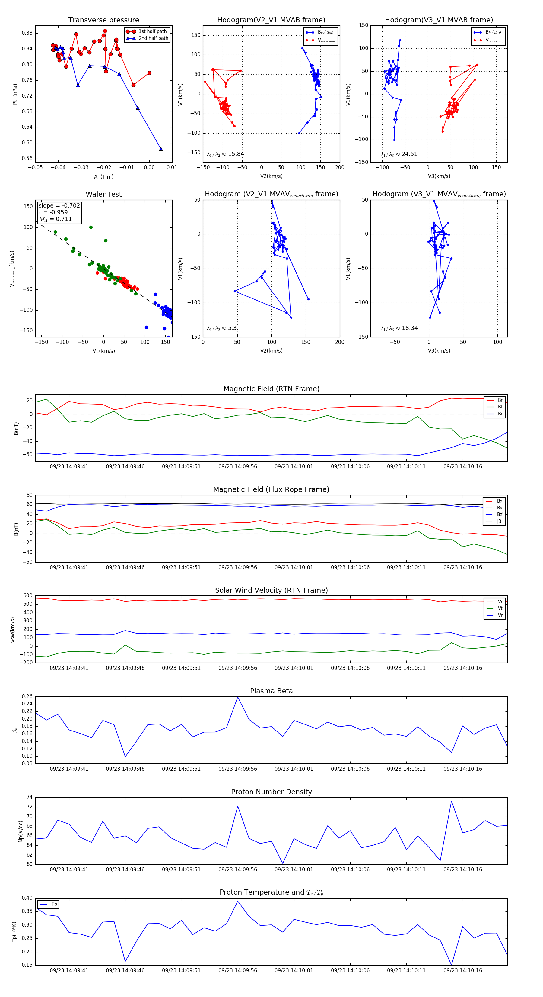
Flux Rope in 2023

Flux Rope Event 2023-09-23 14:09:38 ~ 2023-09-23 14:10:20 (43 seconds)


plot