HOME   LIST
‹–   –›

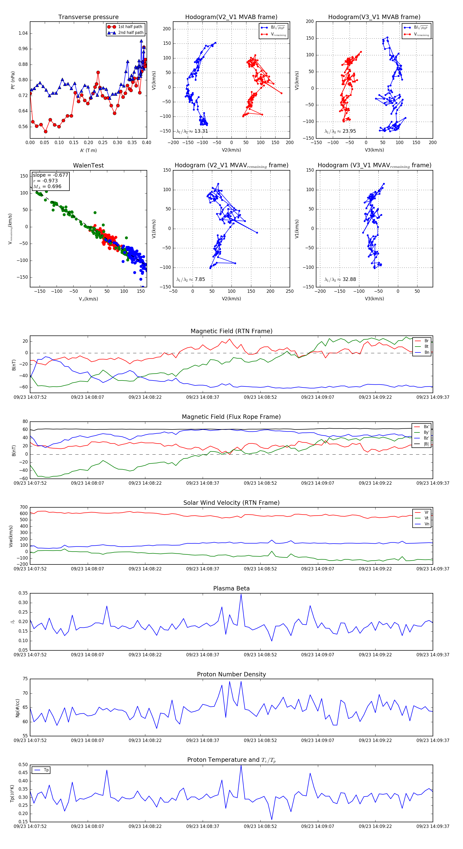
Flux Rope in 2023

Flux Rope Event 2023-09-23 14:07:52 ~ 2023-09-23 14:09:37 (106 seconds)


plot