HOME   LIST
‹–   –›

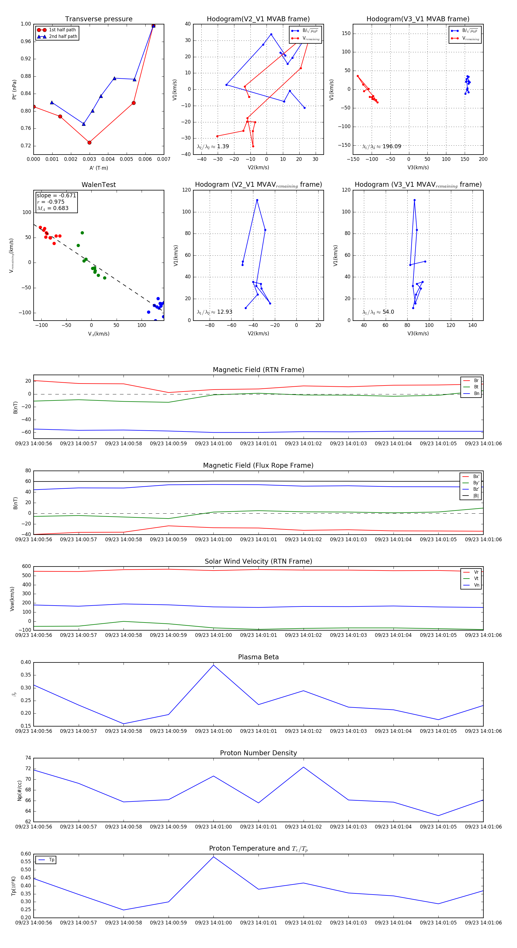
Flux Rope in 2023

Flux Rope Event 2023-09-23 14:00:56 ~ 2023-09-23 14:01:06 (11 seconds)


plot