HOME   LIST
‹–   –›

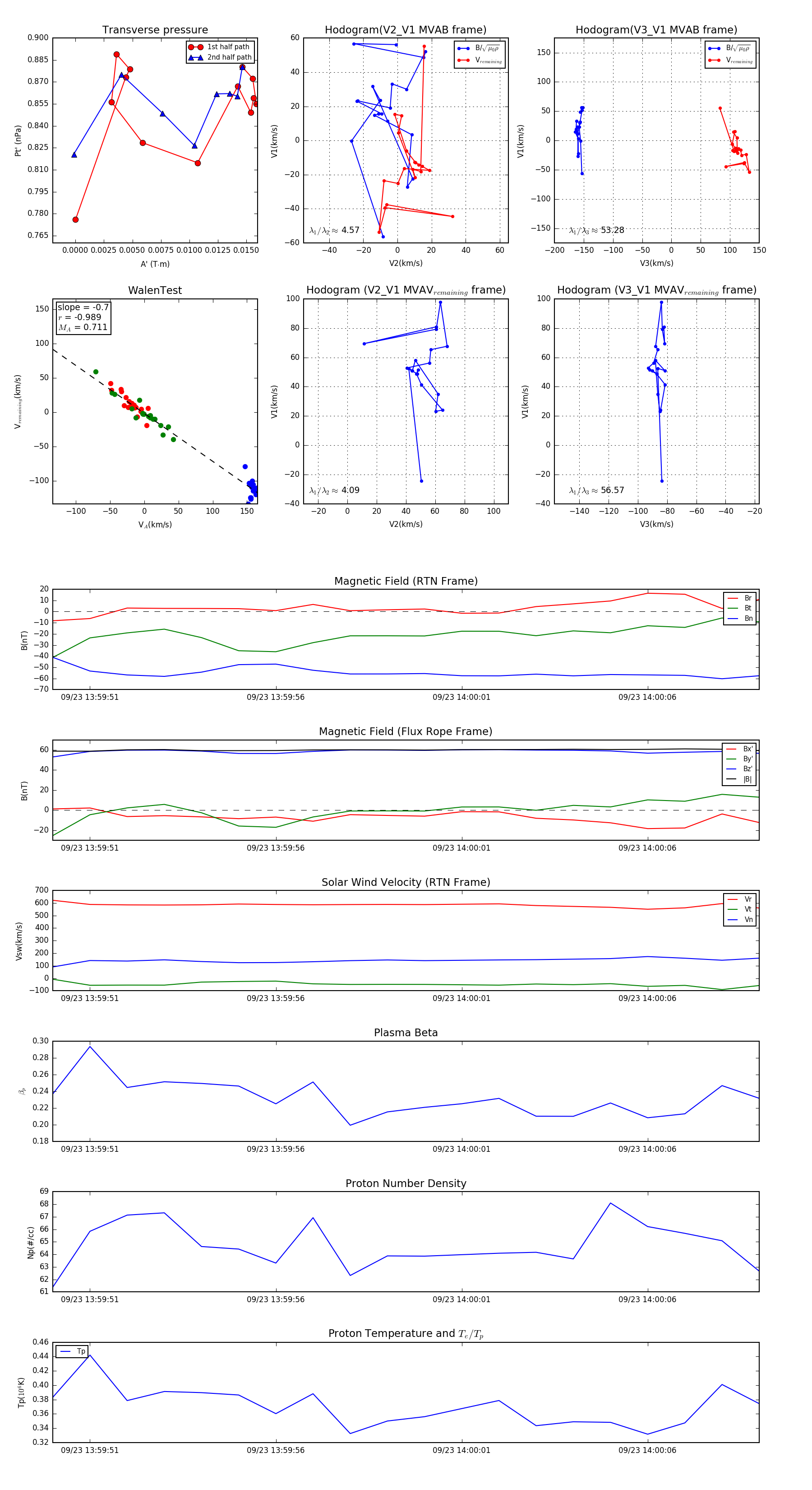
Flux Rope in 2023

Flux Rope Event 2023-09-23 13:59:50 ~ 2023-09-23 14:00:09 (20 seconds)


plot