HOME   LIST
‹–   –›

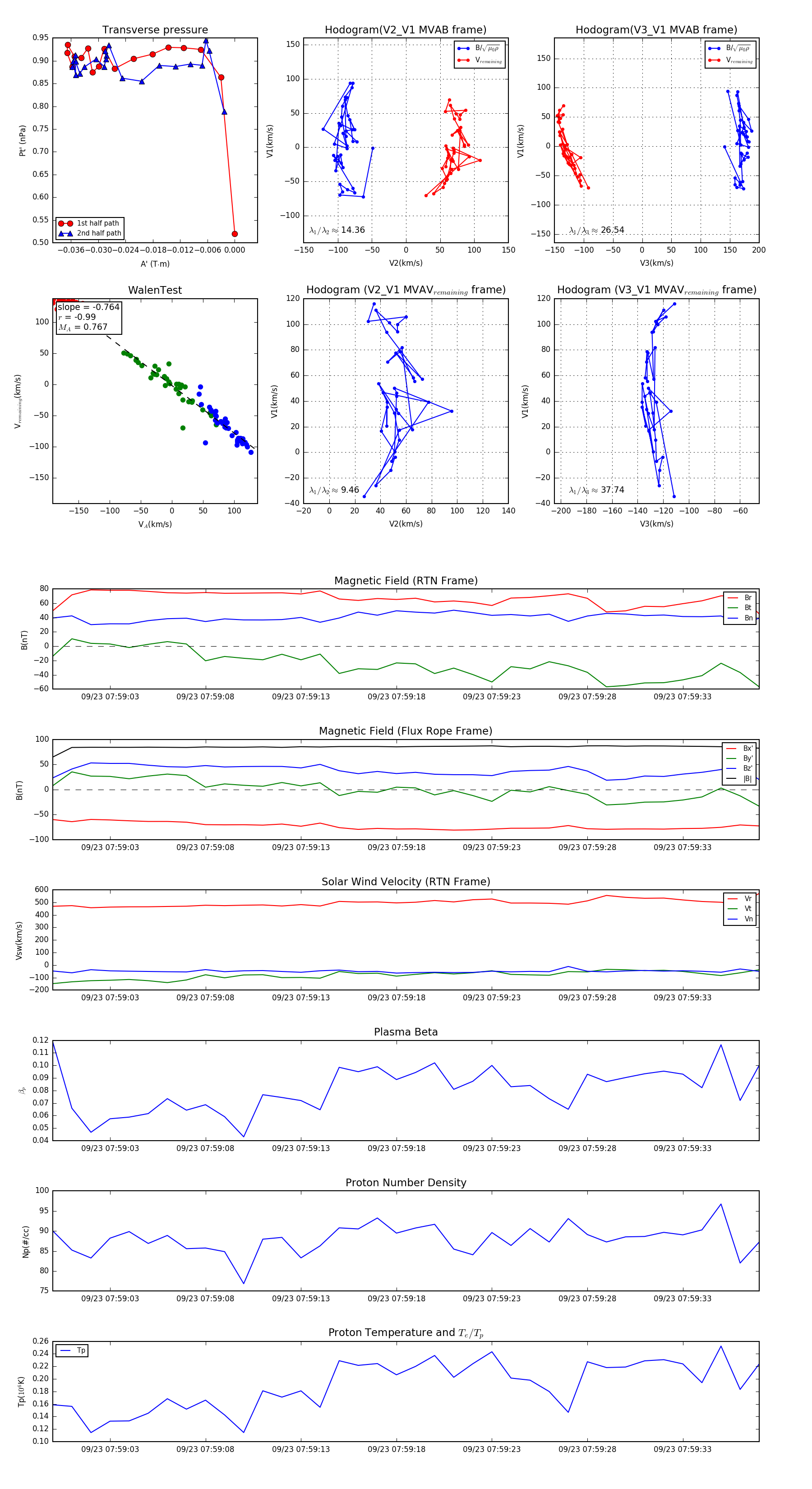
Flux Rope in 2023

Flux Rope Event 2023-09-23 07:59:00 ~ 2023-09-23 07:59:37 (38 seconds)


plot