HOME   LIST
‹–   –›

Flux Rope in 2023

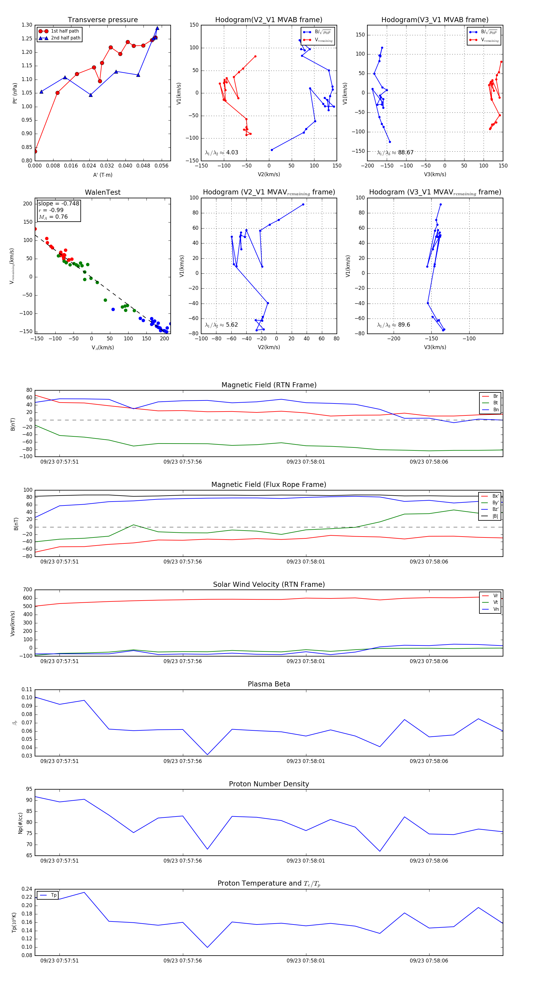
Flux Rope Event 2023-09-23 07:57:50 ~ 2023-09-23 07:58:09 (20 seconds)


plot