HOME   LIST
‹–   –›

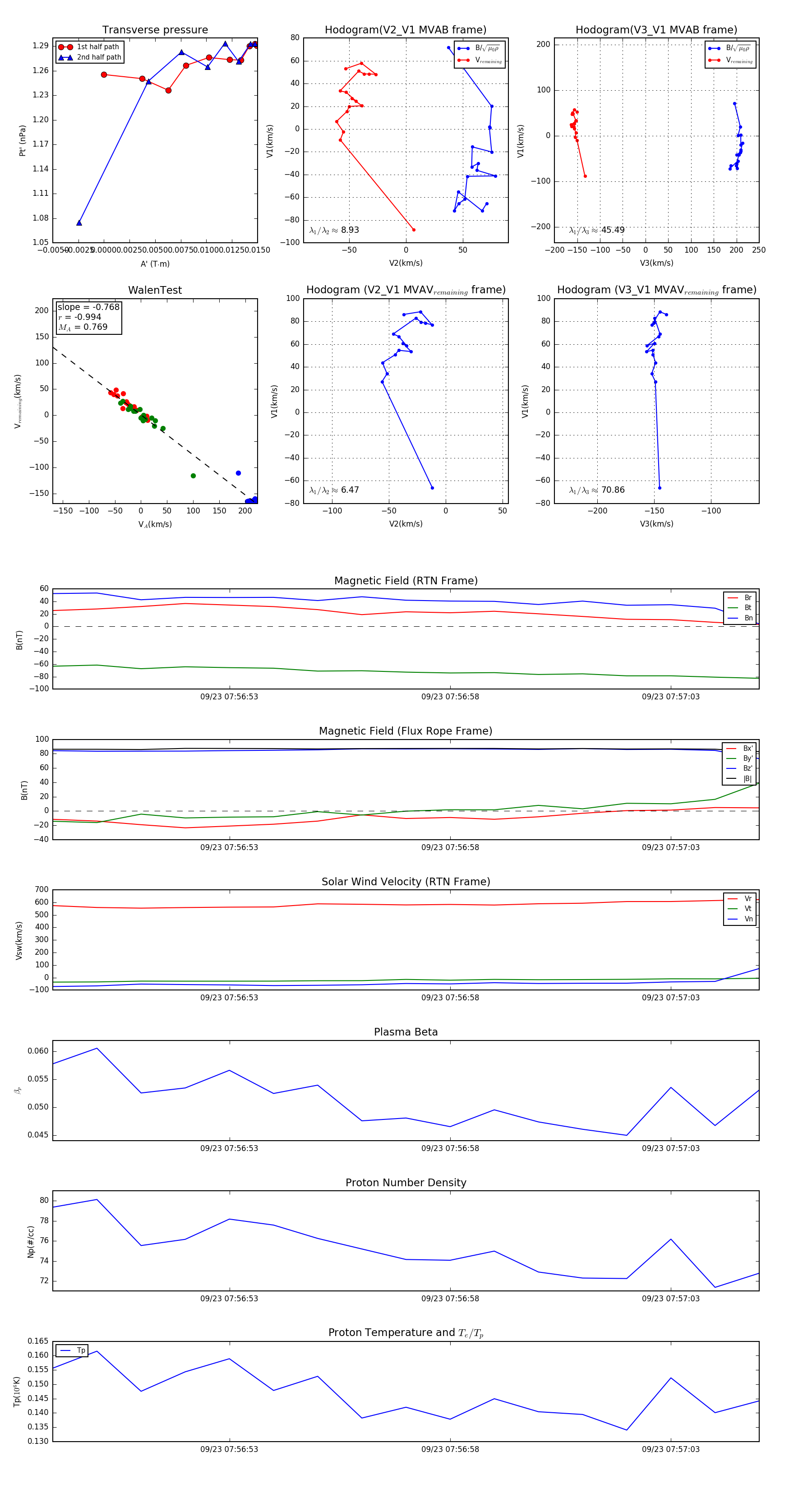
Flux Rope in 2023

Flux Rope Event 2023-09-23 07:56:49 ~ 2023-09-23 07:57:05 (17 seconds)


plot