HOME   LIST
‹–   –›

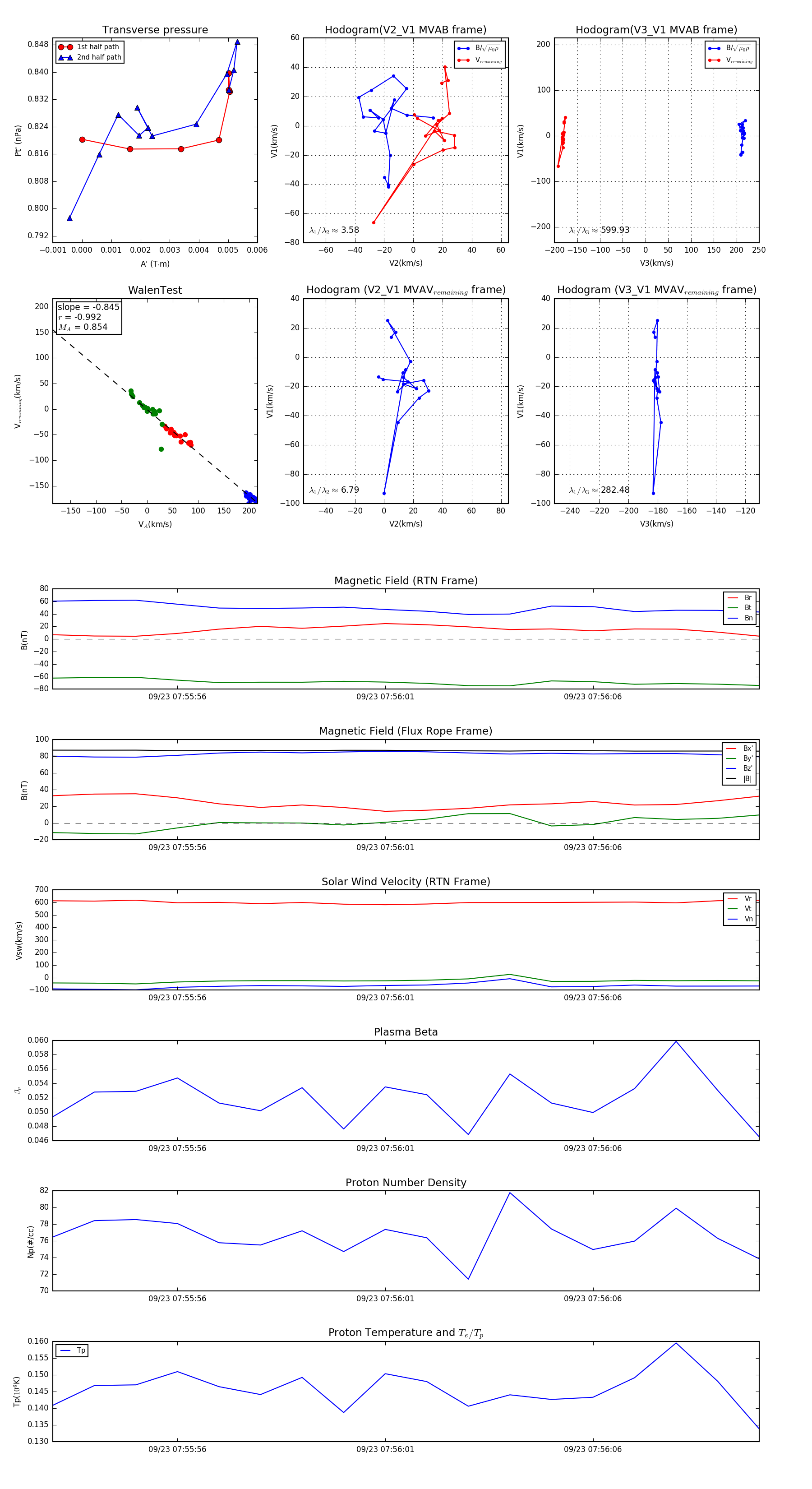
Flux Rope in 2023

Flux Rope Event 2023-09-23 07:55:53 ~ 2023-09-23 07:56:10 (18 seconds)


plot