HOME   LIST
‹–   –›

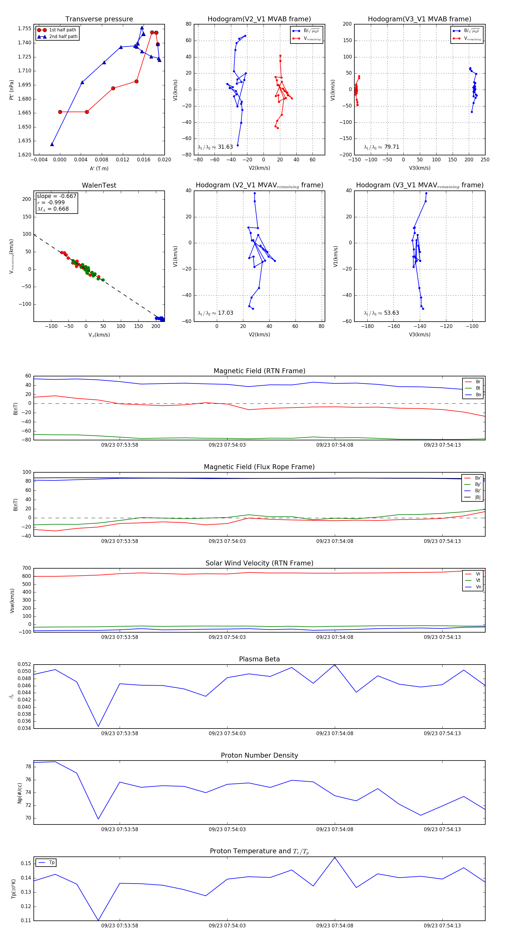
Flux Rope in 2023

Flux Rope Event 2023-09-23 07:53:54 ~ 2023-09-23 07:54:15 (22 seconds)


plot