HOME   LIST
‹–   –›

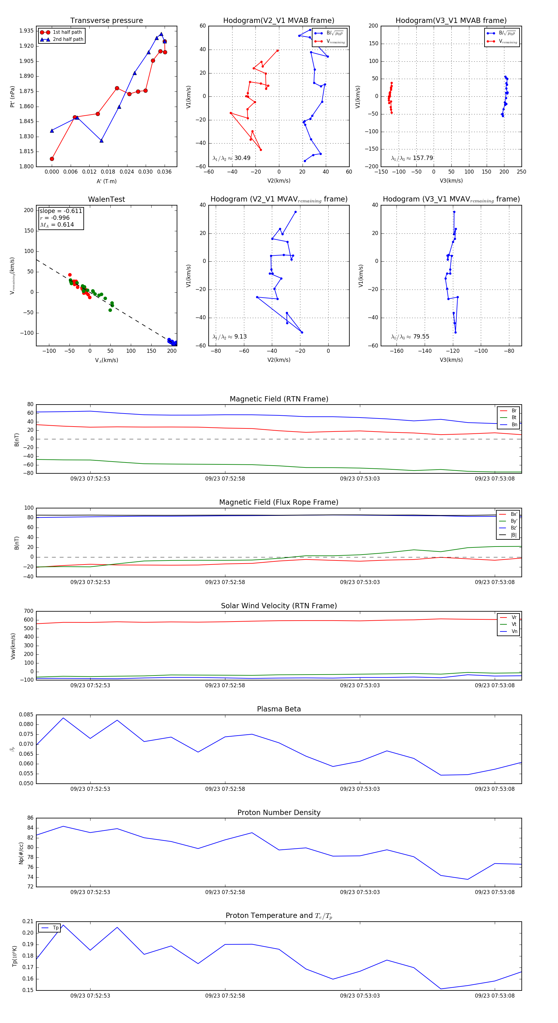
Flux Rope in 2023

Flux Rope Event 2023-09-23 07:52:51 ~ 2023-09-23 07:53:09 (19 seconds)


plot