HOME   LIST
‹–   –›

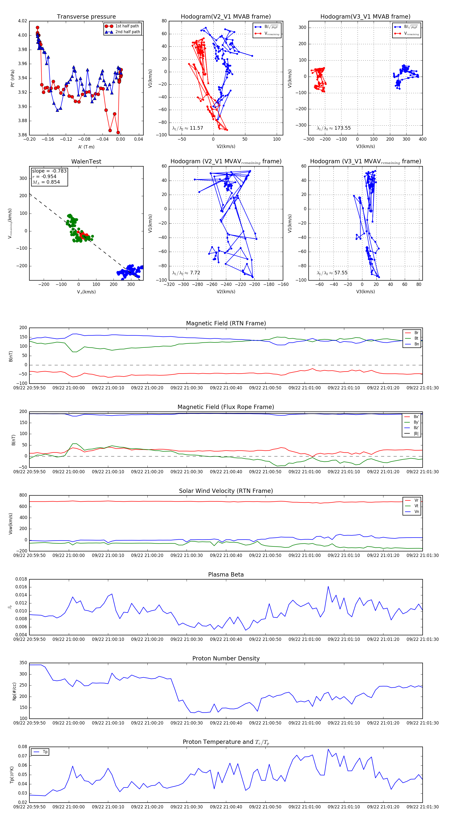
Flux Rope in 2023

Flux Rope Event 2023-09-22 20:59:50 ~ 2023-09-22 21:01:30 (101 seconds)


plot