HOME   LIST
‹–   –›

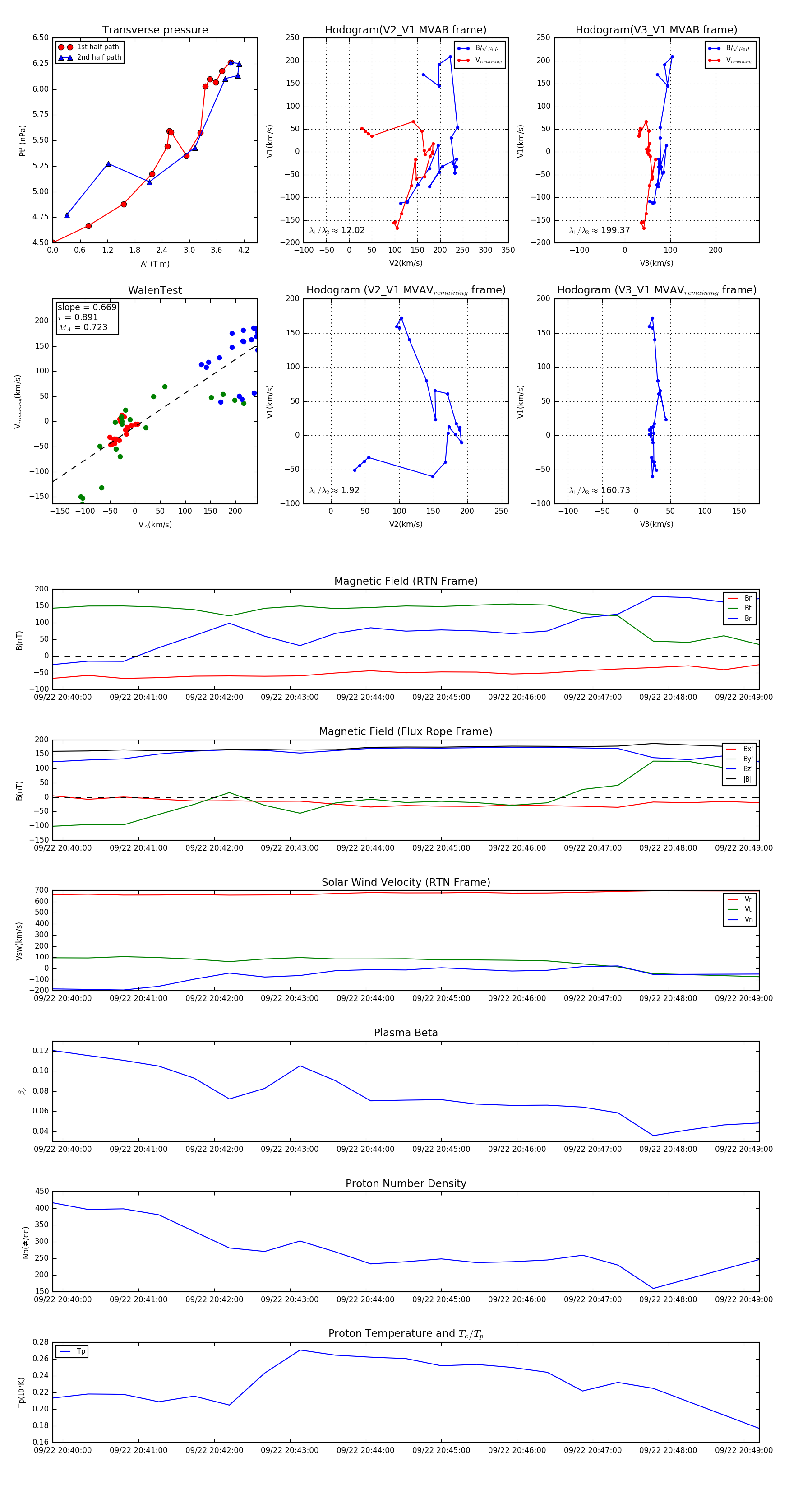
Flux Rope in 2023

Flux Rope Event 2023-09-22 20:39:52 ~ 2023-09-22 20:49:12 (561 seconds)


plot