HOME   LIST
‹–   –›

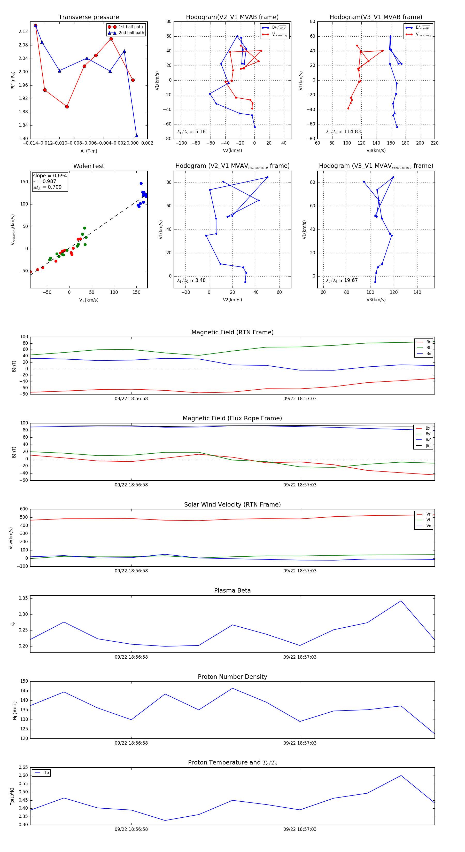
Flux Rope in 2023

Flux Rope Event 2023-09-22 18:56:55 ~ 2023-09-22 18:57:07 (13 seconds)


plot