HOME   LIST
‹–   –›

Flux Rope in 2023

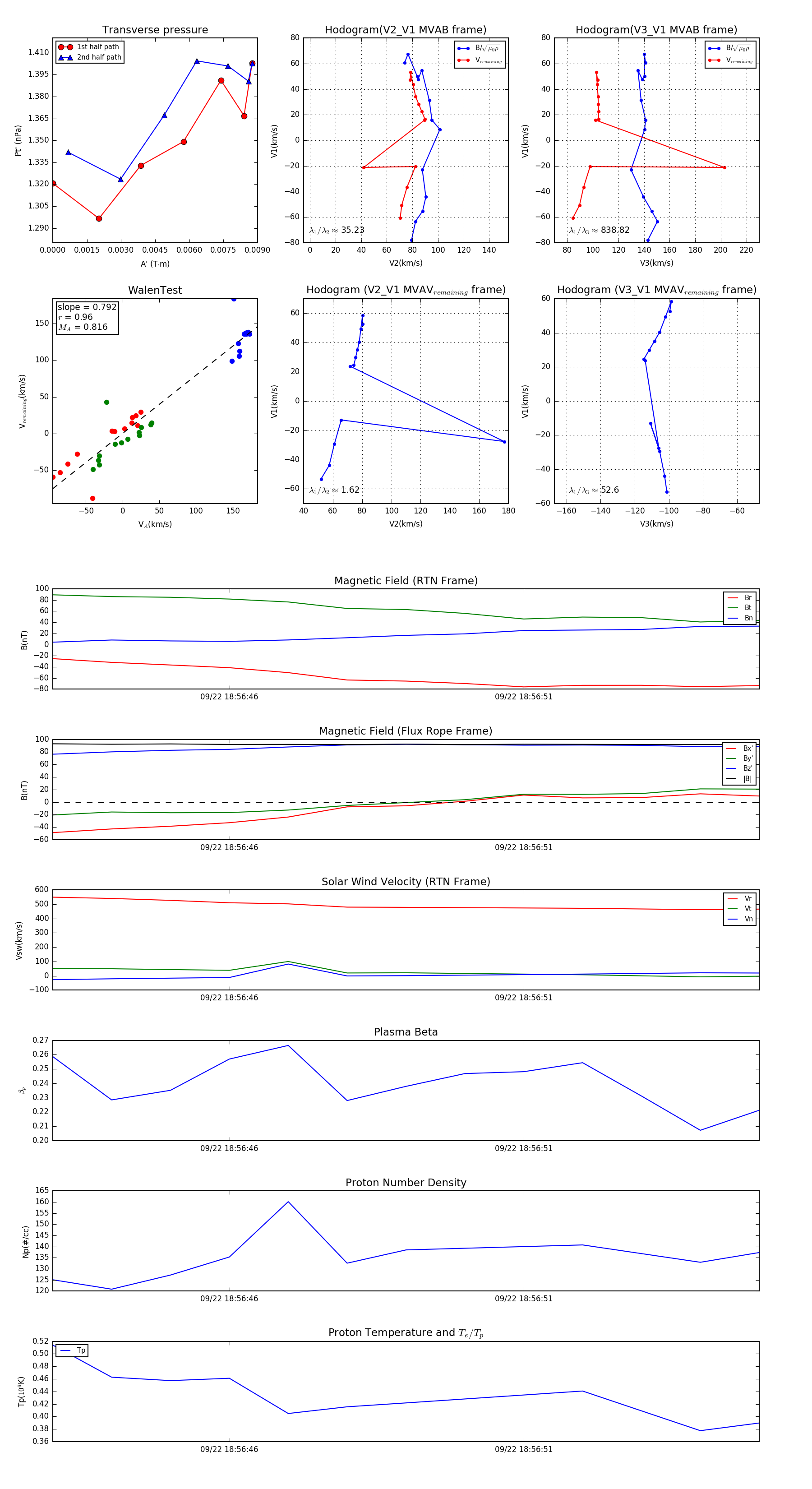
Flux Rope Event 2023-09-22 18:56:43 ~ 2023-09-22 18:56:55 (13 seconds)


plot