HOME   LIST
‹–   –›

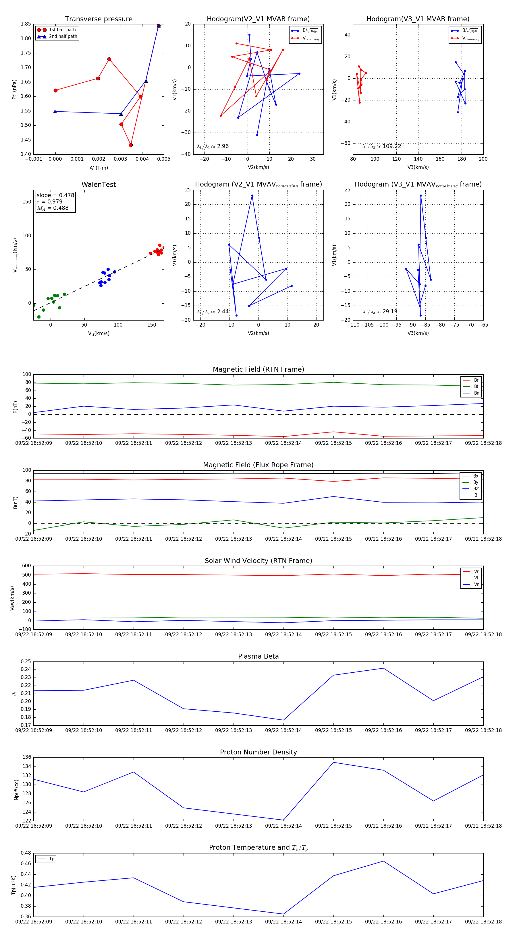
Flux Rope in 2023

Flux Rope Event 2023-09-22 18:52:09 ~ 2023-09-22 18:52:18 (10 seconds)


plot