HOME   LIST
‹–   –›

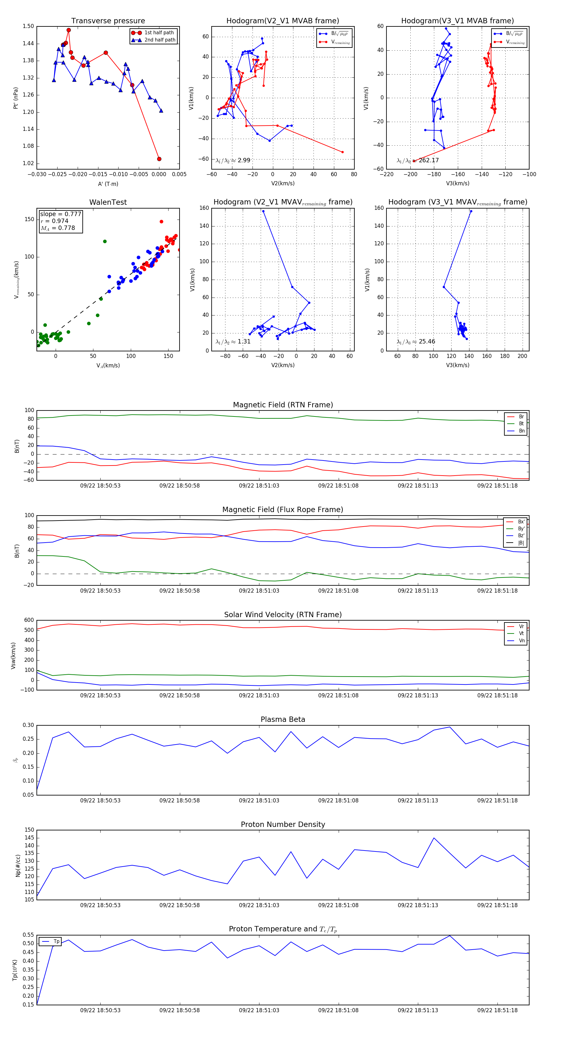
Flux Rope in 2023

Flux Rope Event 2023-09-22 18:50:49 ~ 2023-09-22 18:51:20 (32 seconds)


plot