HOME   LIST
‹–   –›

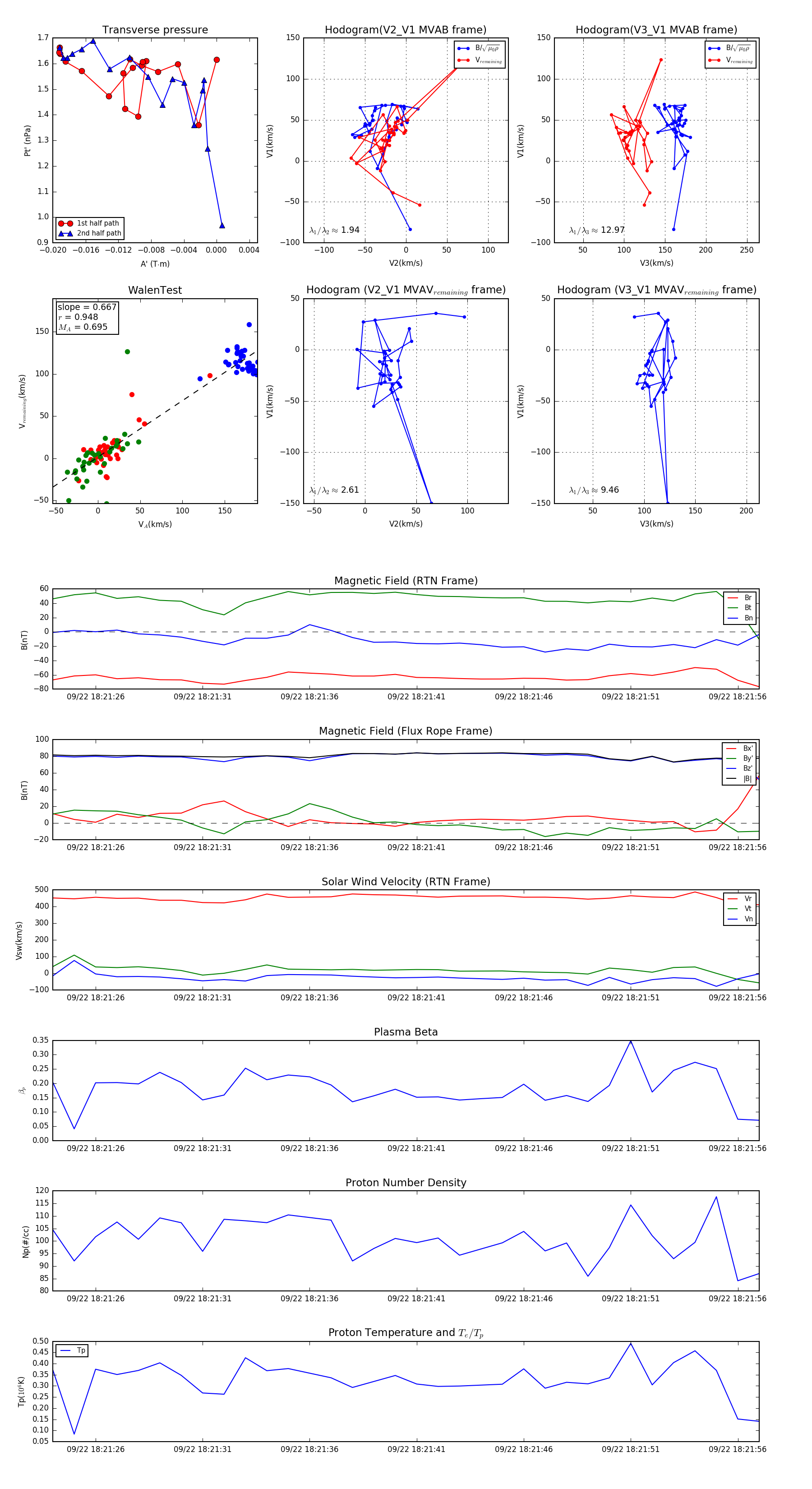
Flux Rope in 2023

Flux Rope Event 2023-09-22 18:21:24 ~ 2023-09-22 18:21:57 (34 seconds)


plot