HOME   LIST
‹–   –›

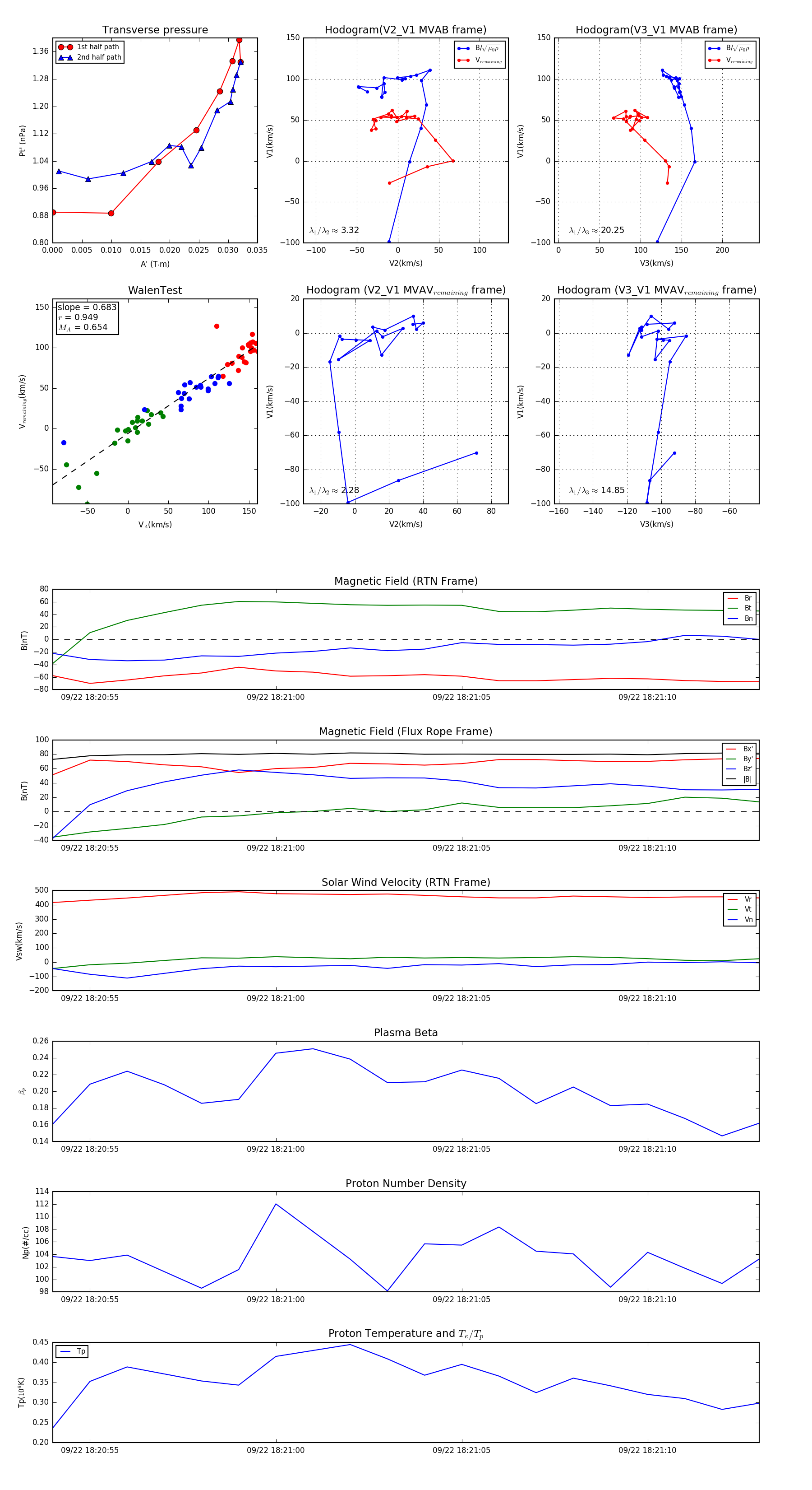
Flux Rope in 2023

Flux Rope Event 2023-09-22 18:20:54 ~ 2023-09-22 18:21:13 (20 seconds)


plot