HOME   LIST
‹–   –›

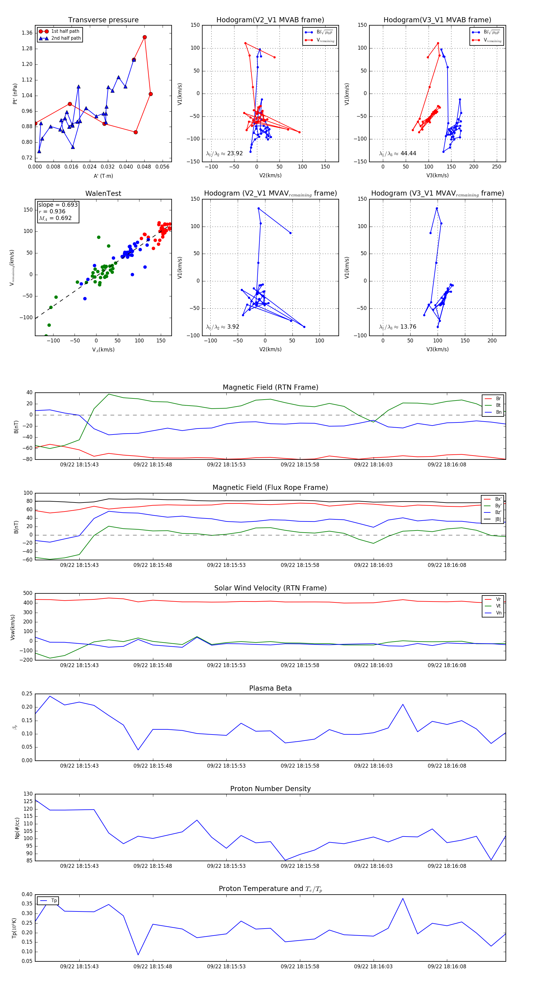
Flux Rope in 2023

Flux Rope Event 2023-09-22 18:15:40 ~ 2023-09-22 18:16:12 (33 seconds)


plot