HOME   LIST
‹–   –›

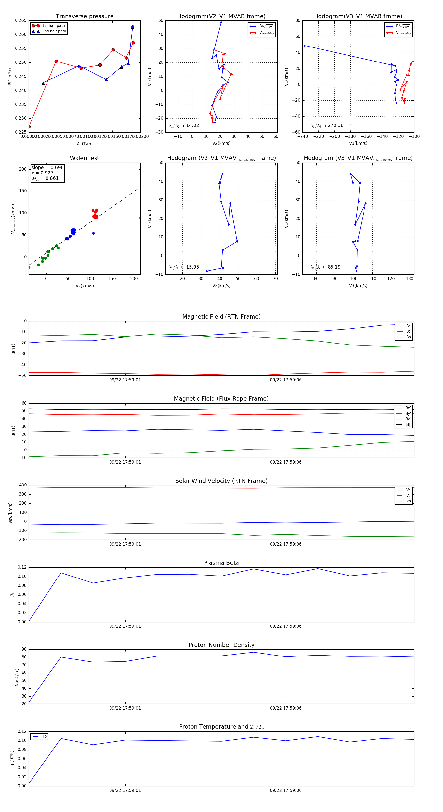
Flux Rope in 2023

Flux Rope Event 2023-09-22 17:58:58 ~ 2023-09-22 17:59:10 (13 seconds)


plot