HOME   LIST
‹–   –›

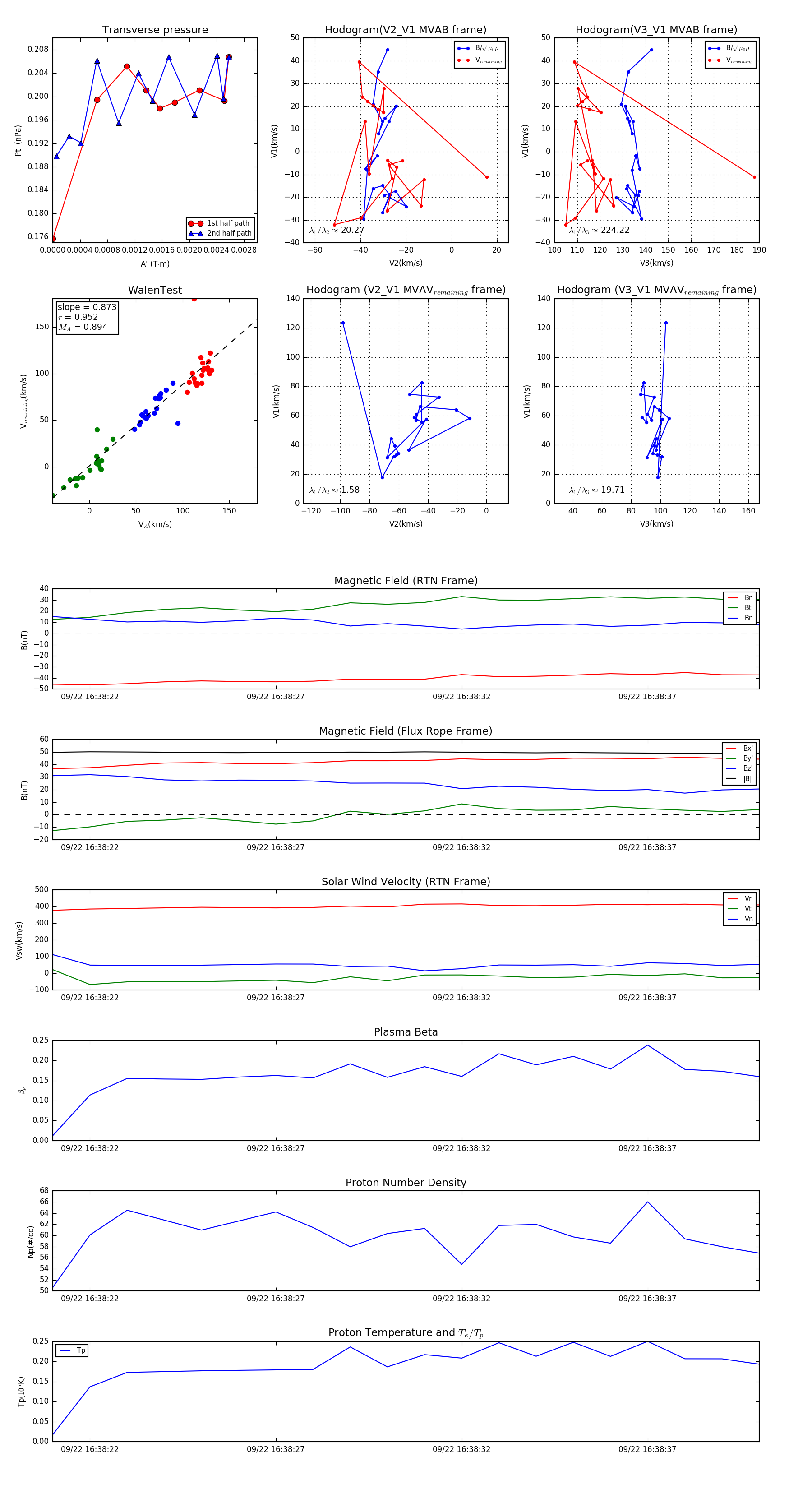
Flux Rope in 2023

Flux Rope Event 2023-09-22 16:38:21 ~ 2023-09-22 16:38:40 (20 seconds)


plot