HOME   LIST
‹–   –›

Flux Rope in 2023

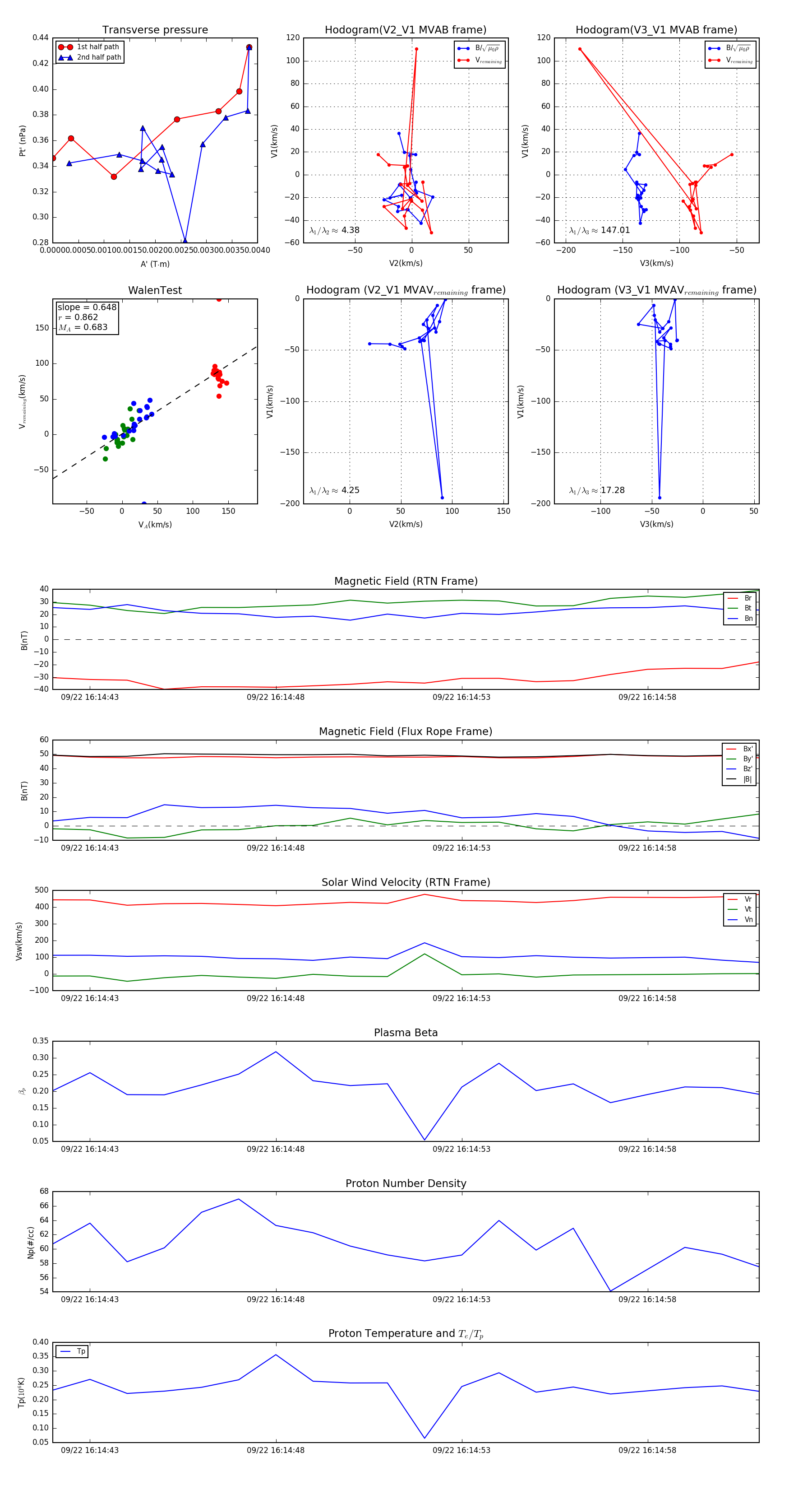
Flux Rope Event 2023-09-22 16:14:42 ~ 2023-09-22 16:15:01 (20 seconds)


plot