HOME   LIST
‹–   –›

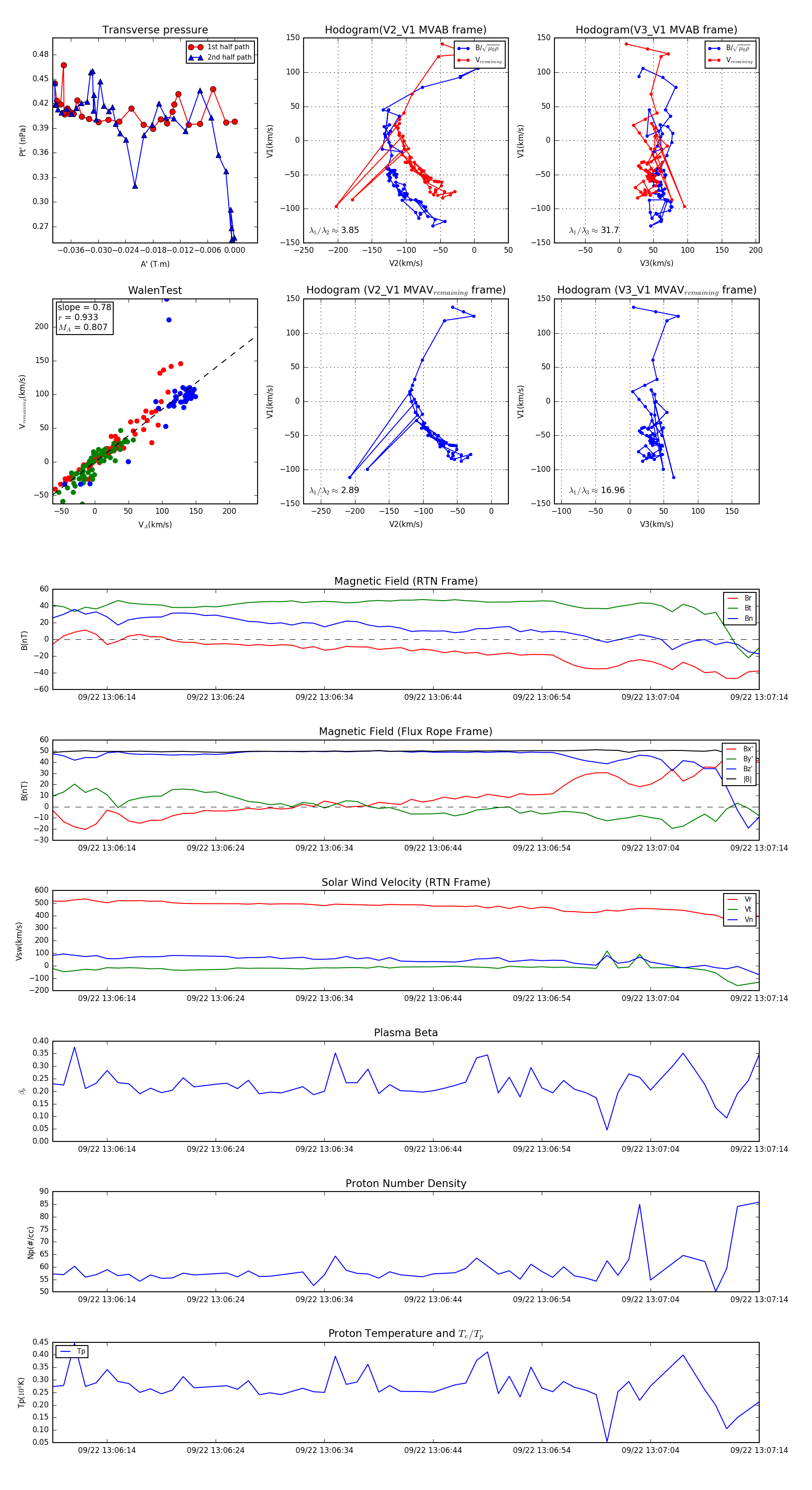
Flux Rope in 2023

Flux Rope Event 2023-09-22 13:06:09 ~ 2023-09-22 13:07:14 (66 seconds)


plot