HOME   LIST
‹–   –›

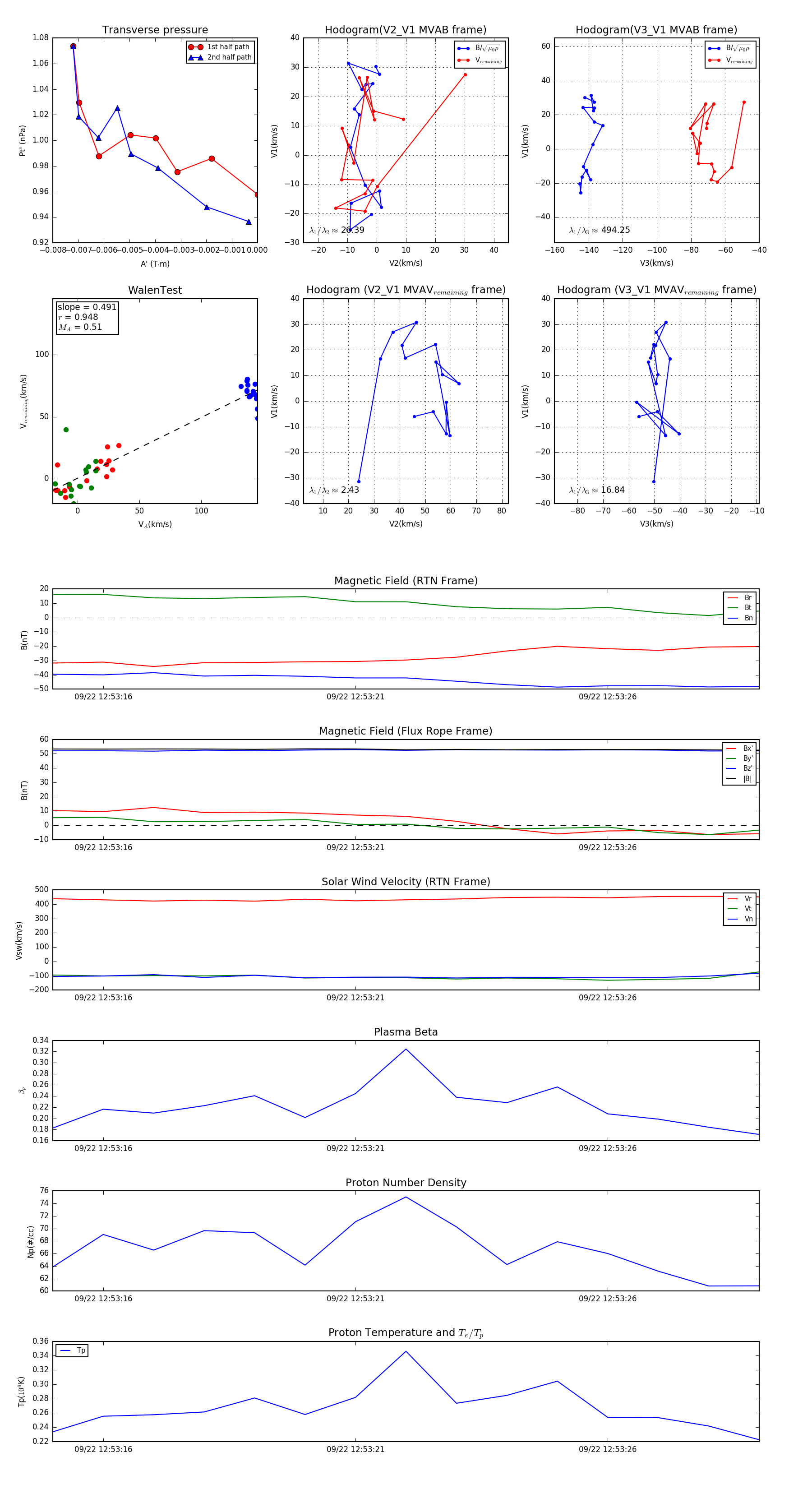
Flux Rope in 2023

Flux Rope Event 2023-09-22 12:53:15 ~ 2023-09-22 12:53:29 (15 seconds)


plot