HOME   LIST
‹–   –›

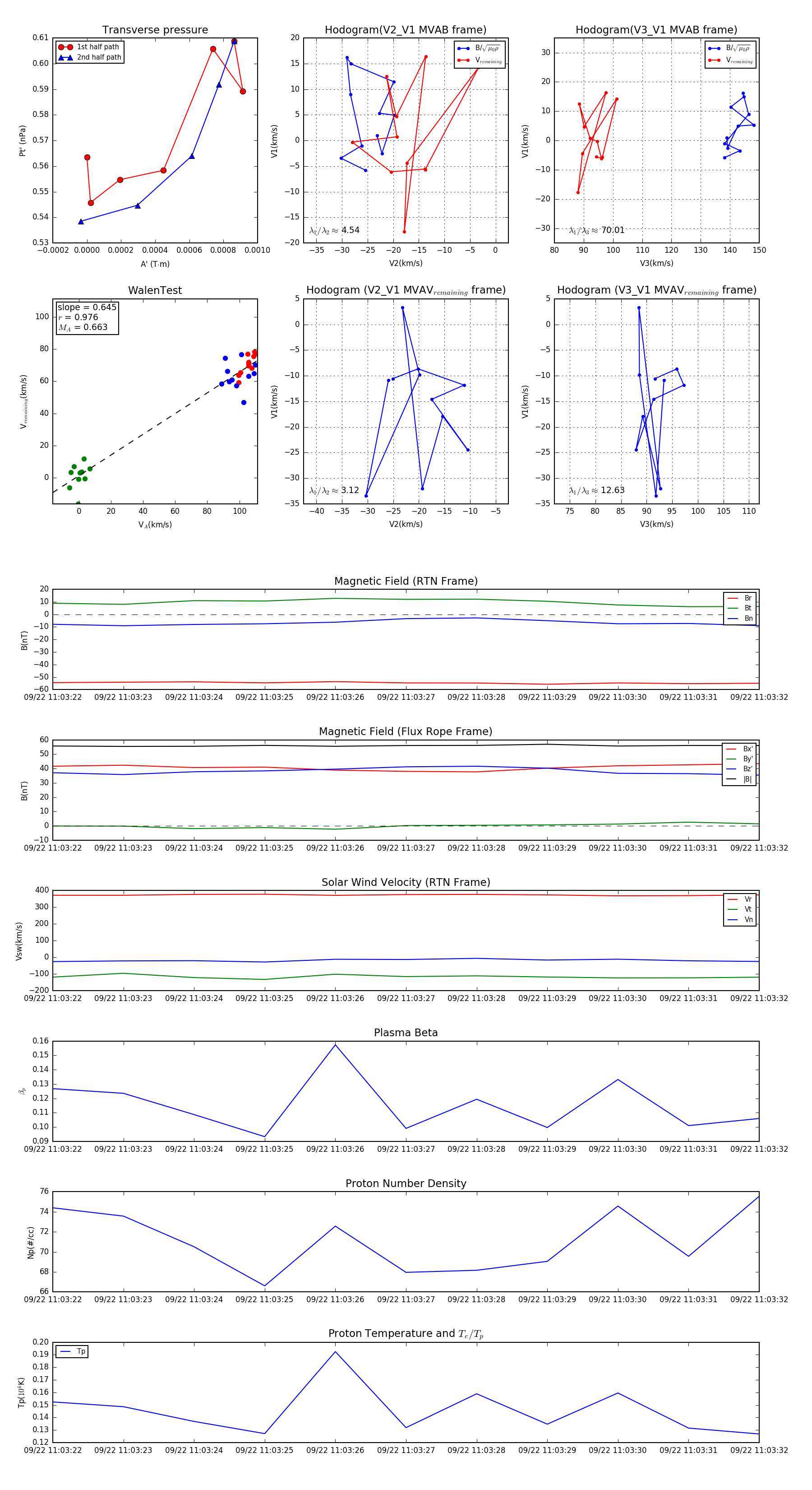
Flux Rope in 2023

Flux Rope Event 2023-09-22 11:03:22 ~ 2023-09-22 11:03:32 (11 seconds)


plot