HOME   LIST
‹–   –›

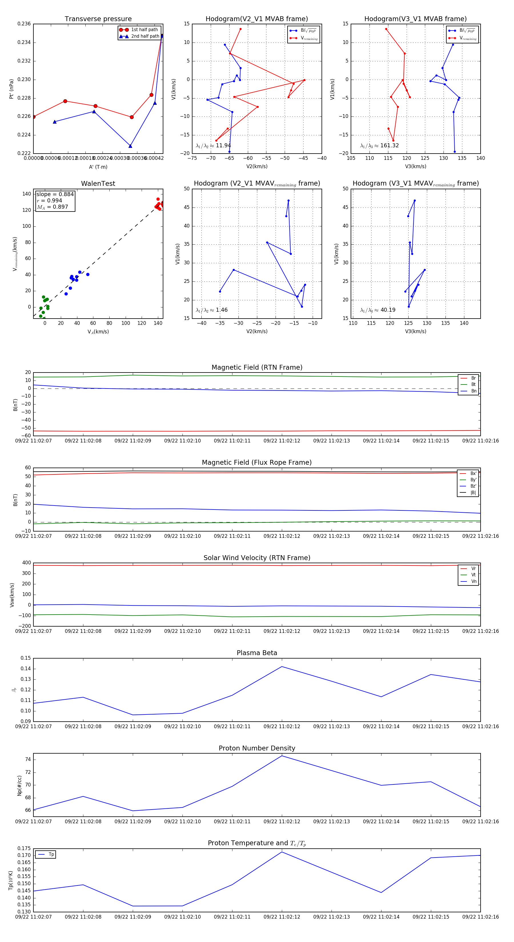
Flux Rope in 2023

Flux Rope Event 2023-09-22 11:02:07 ~ 2023-09-22 11:02:16 (10 seconds)


plot