HOME   LIST
‹–   –›

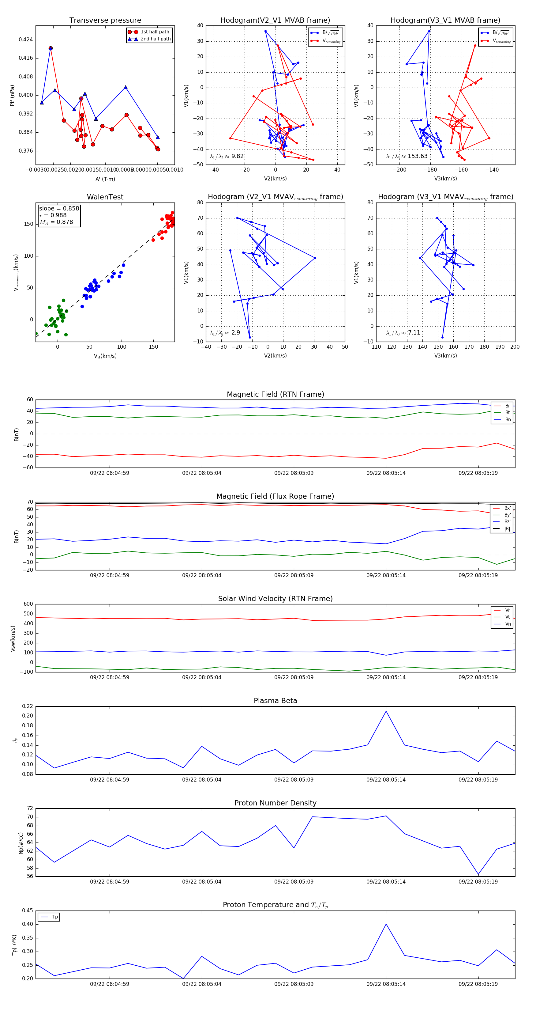
Flux Rope in 2023

Flux Rope Event 2023-09-22 08:04:55 ~ 2023-09-22 08:05:21 (27 seconds)


plot