HOME   LIST
‹–   –›

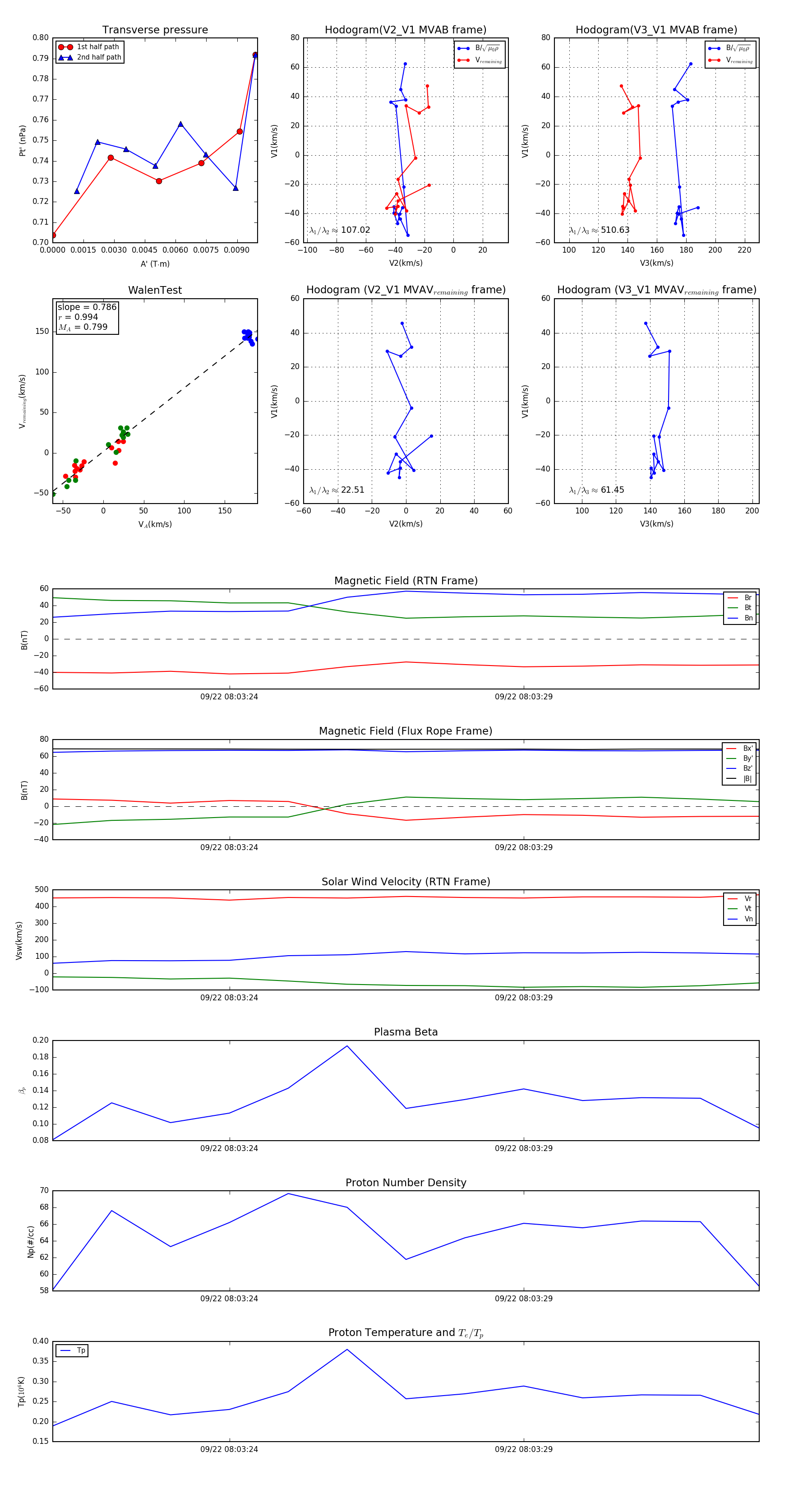
Flux Rope in 2023

Flux Rope Event 2023-09-22 08:03:21 ~ 2023-09-22 08:03:33 (13 seconds)


plot