HOME   LIST
‹–   –›

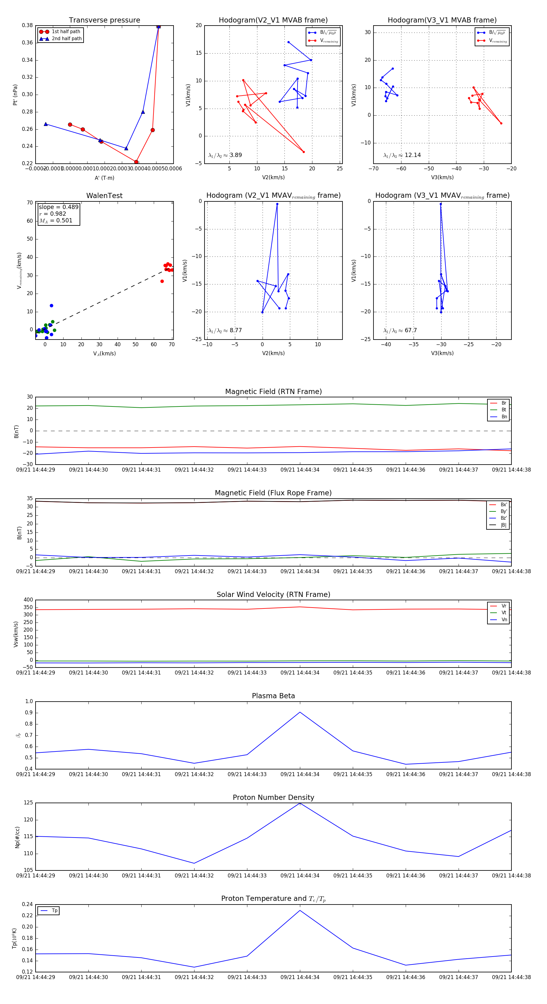
Flux Rope in 2023

Flux Rope Event 2023-09-21 14:44:29 ~ 2023-09-21 14:44:38 (10 seconds)


plot