HOME   LIST
‹–   –›

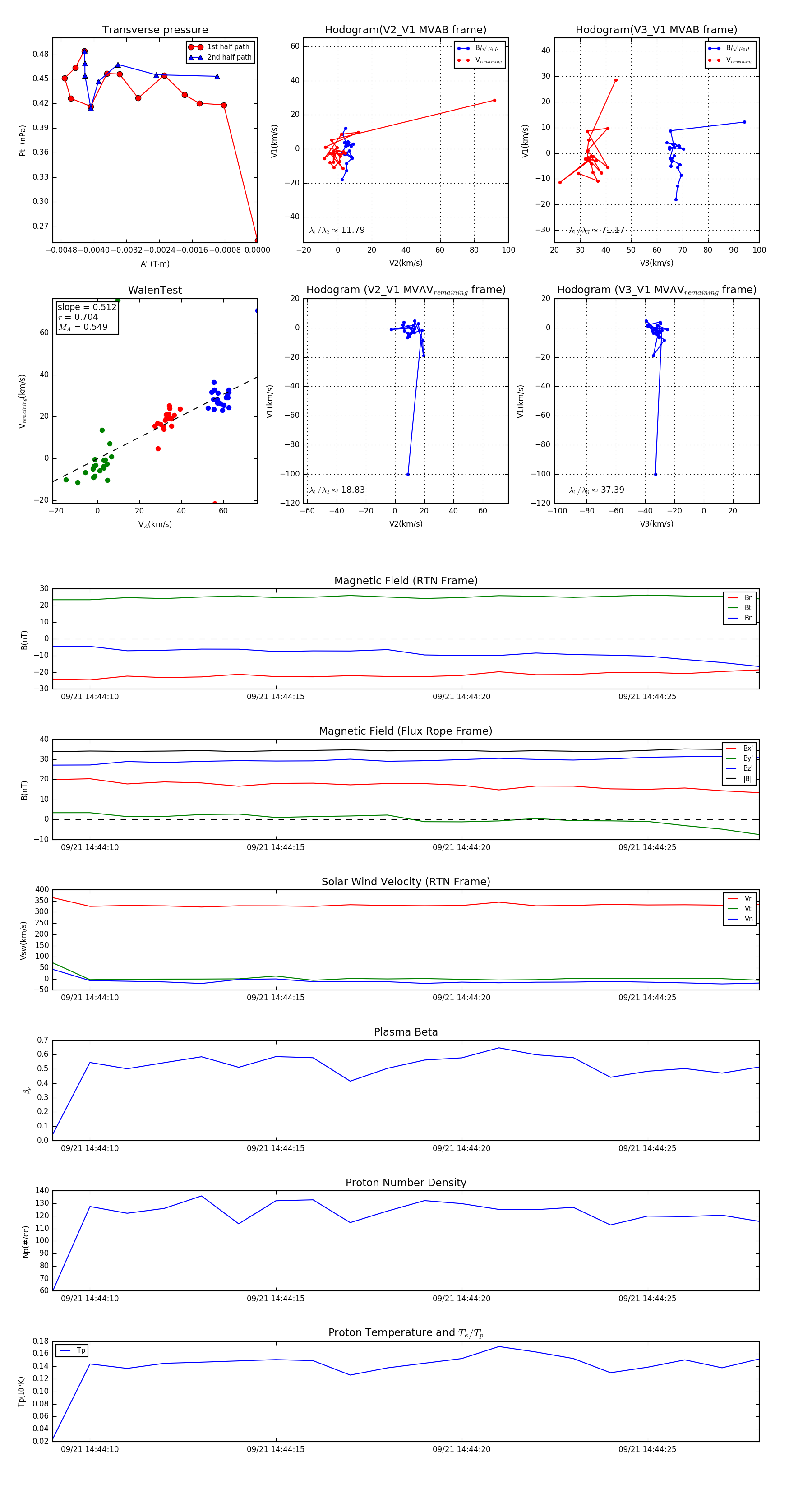
Flux Rope in 2023

Flux Rope Event 2023-09-21 14:44:09 ~ 2023-09-21 14:44:28 (20 seconds)


plot