HOME   LIST
‹–   –›

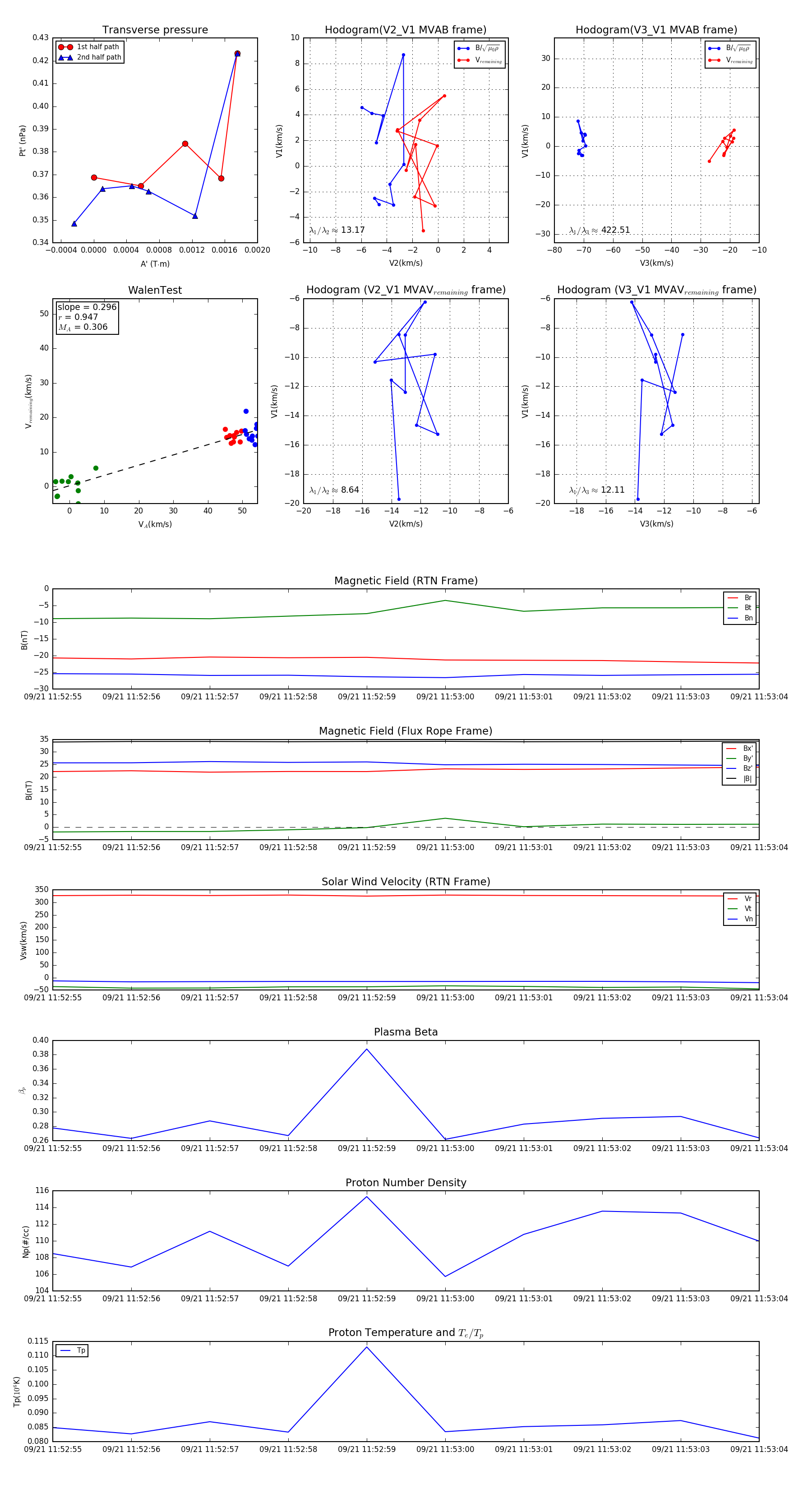
Flux Rope in 2023

Flux Rope Event 2023-09-21 11:52:55 ~ 2023-09-21 11:53:04 (10 seconds)


plot