HOME   LIST
‹–   –›

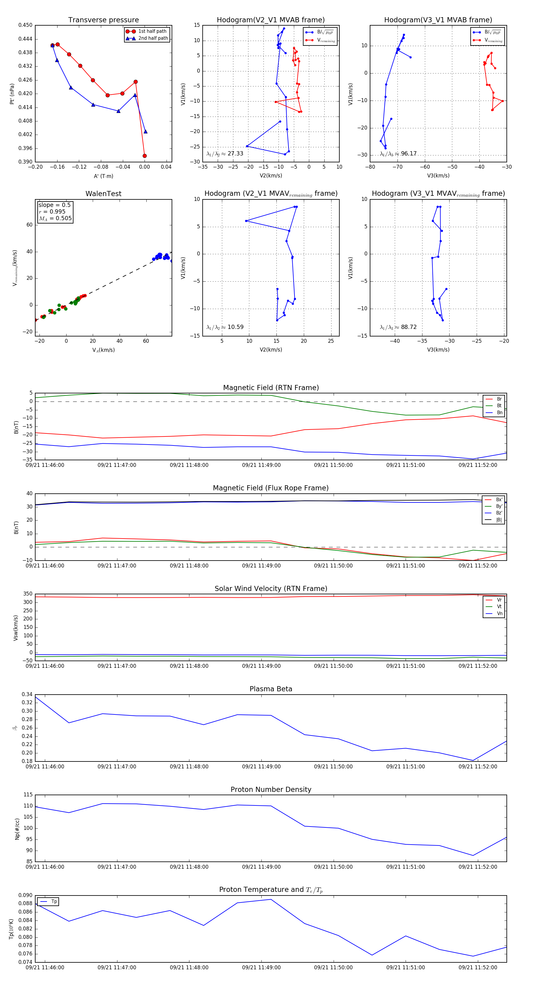
Flux Rope in 2023

Flux Rope Event 2023-09-21 11:45:52 ~ 2023-09-21 11:52:24 (393 seconds)


plot