HOME   LIST
‹–   –›

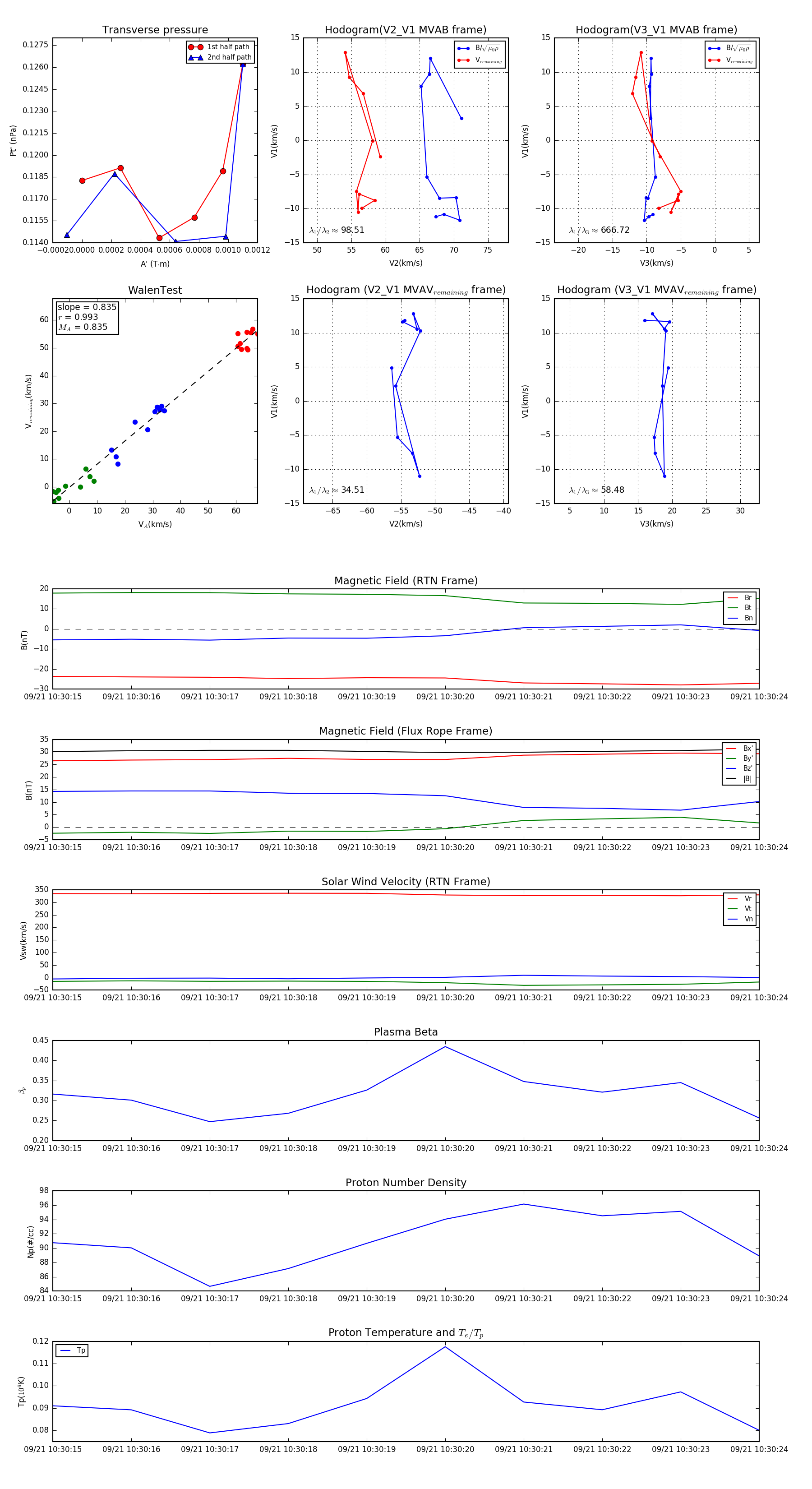
Flux Rope in 2023

Flux Rope Event 2023-09-21 10:30:15 ~ 2023-09-21 10:30:24 (10 seconds)


plot