HOME   LIST
‹–   –›

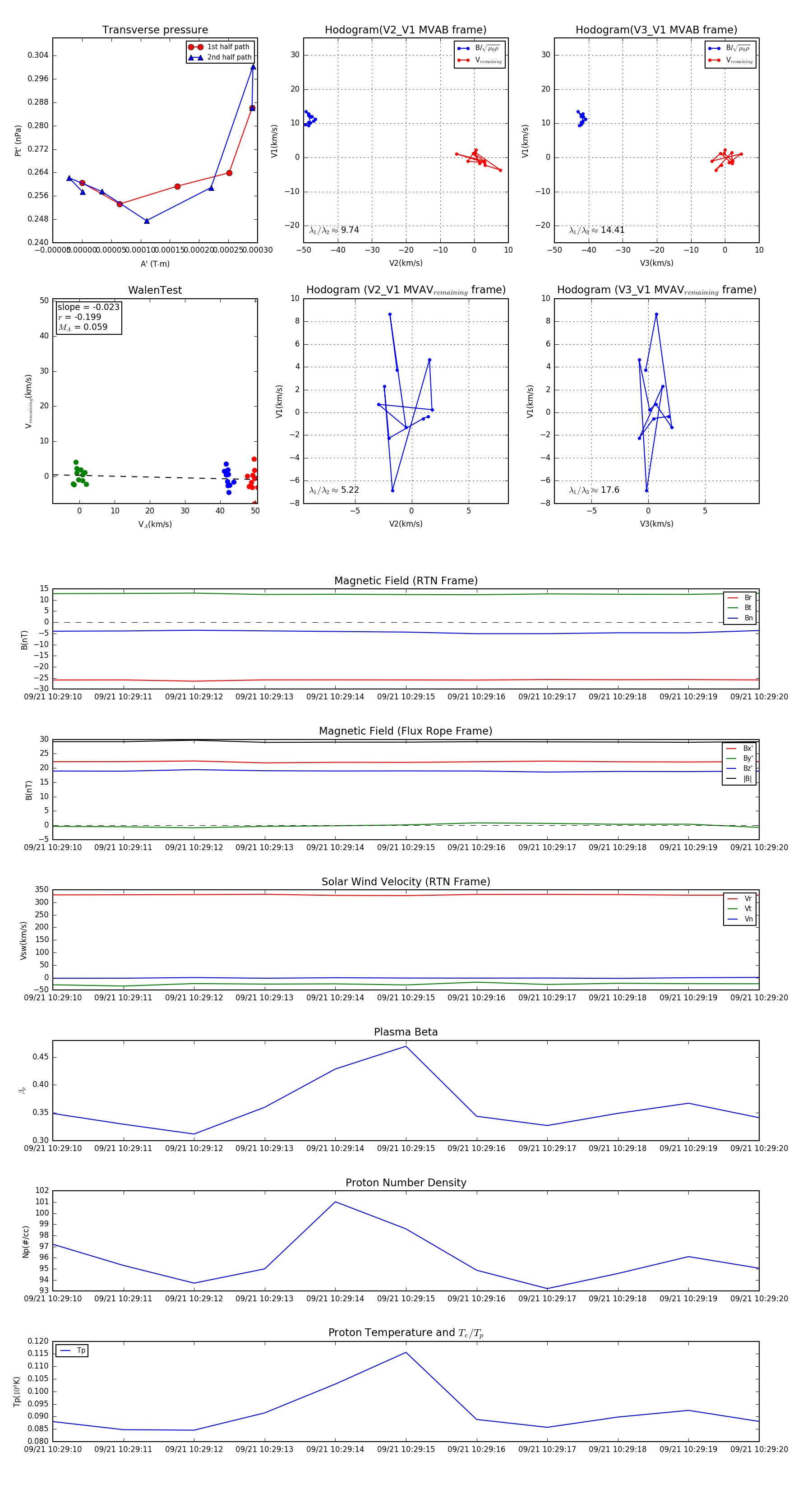
Flux Rope in 2023

Flux Rope Event 2023-09-21 10:29:10 ~ 2023-09-21 10:29:20 (11 seconds)


plot