HOME   LIST
‹–   –›

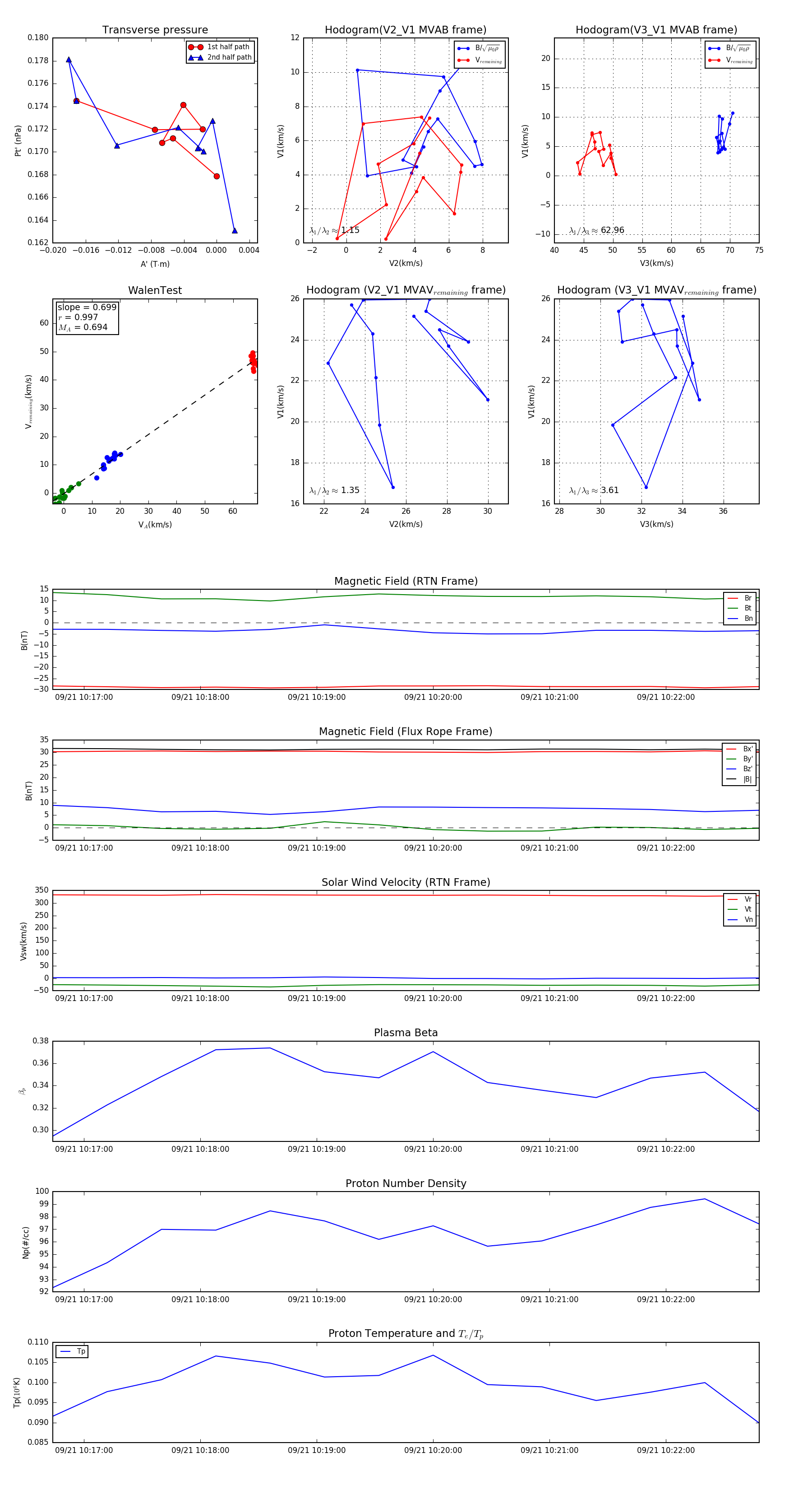
Flux Rope in 2023

Flux Rope Event 2023-09-21 10:16:44 ~ 2023-09-21 10:22:48 (365 seconds)


plot