HOME   LIST
‹–   –›

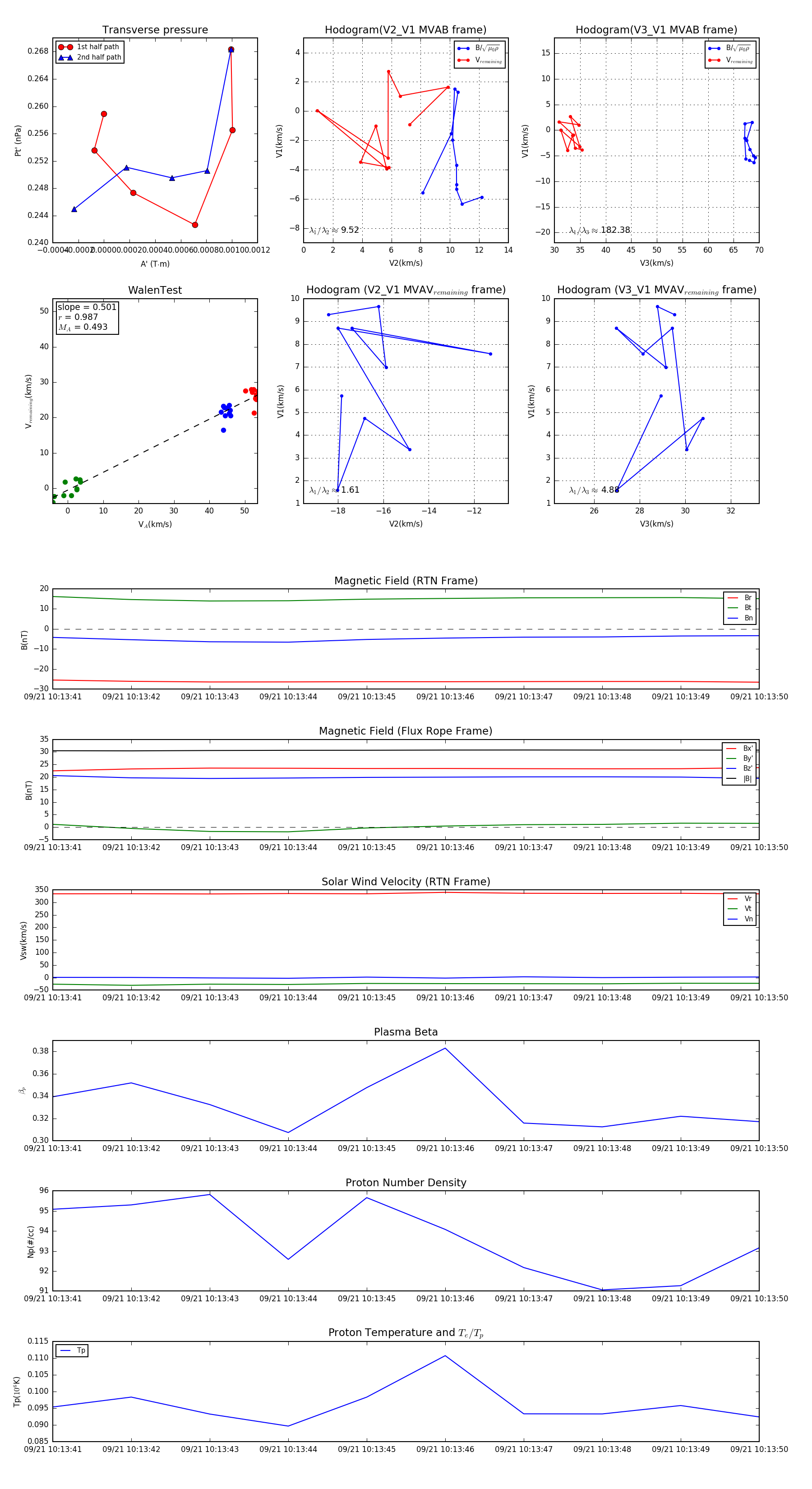
Flux Rope in 2023

Flux Rope Event 2023-09-21 10:13:41 ~ 2023-09-21 10:13:50 (10 seconds)


plot