HOME   LIST
‹–   –›

Flux Rope in 2023

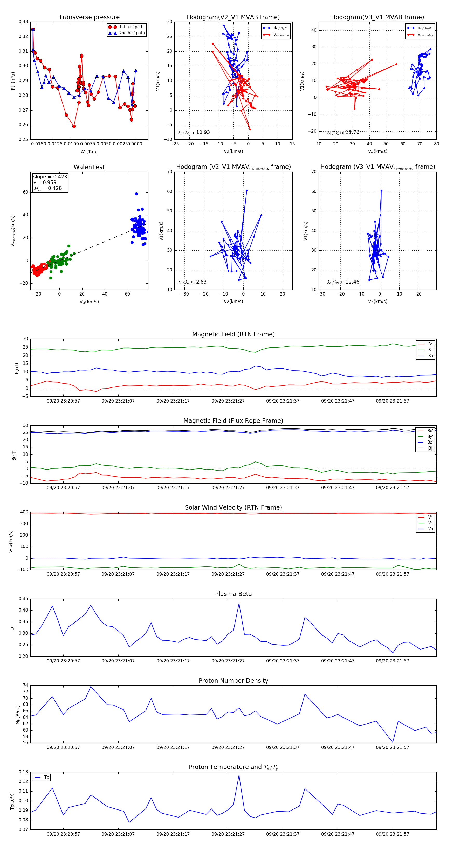
Flux Rope Event 2023-09-20 23:20:51 ~ 2023-09-20 23:22:05 (75 seconds)


plot