HOME   LIST
‹–   –›

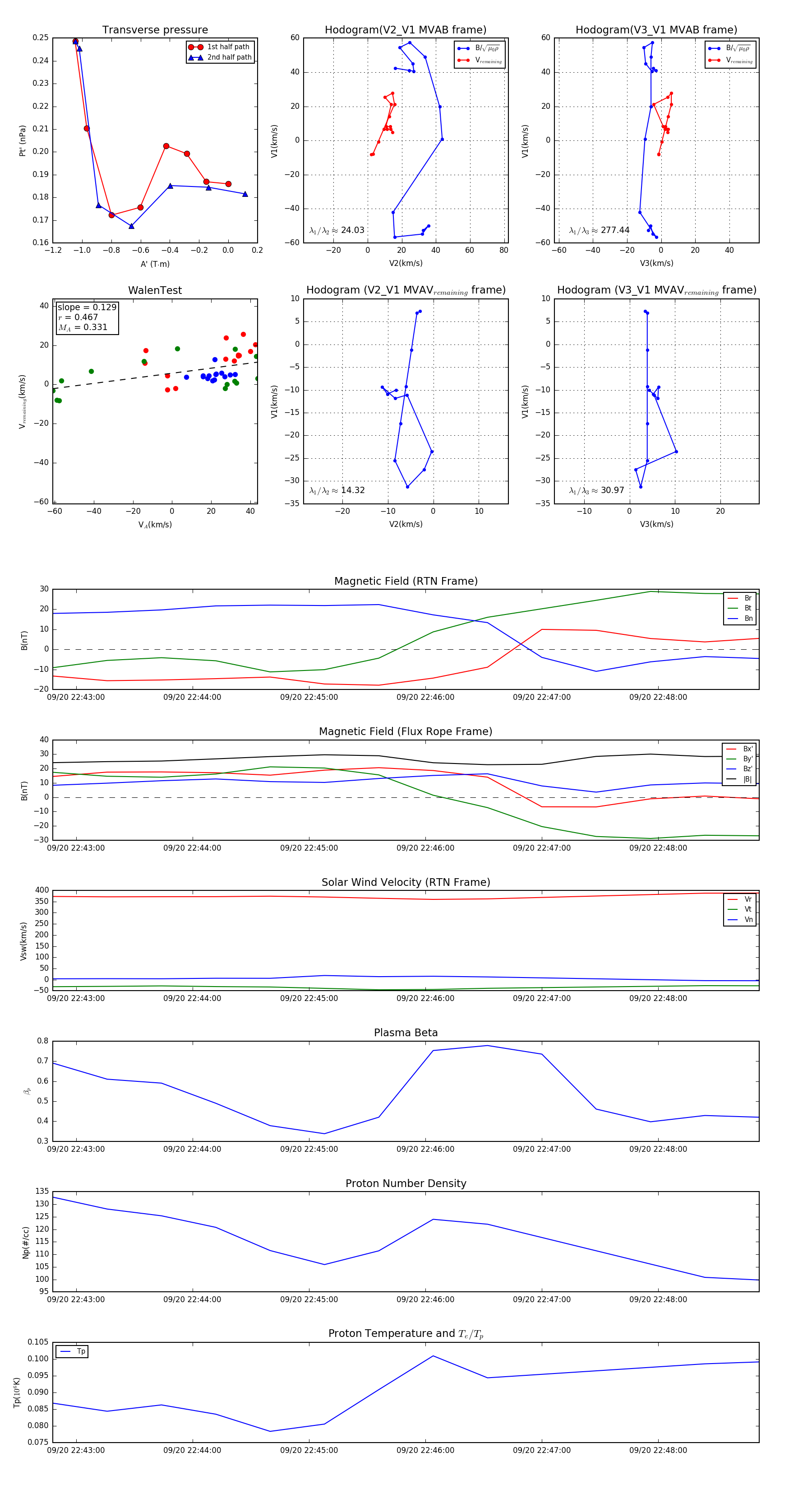
Flux Rope in 2023

Flux Rope Event 2023-09-20 22:42:48 ~ 2023-09-20 22:48:52 (365 seconds)


plot