HOME   LIST
‹–   –›

Flux Rope in 2023

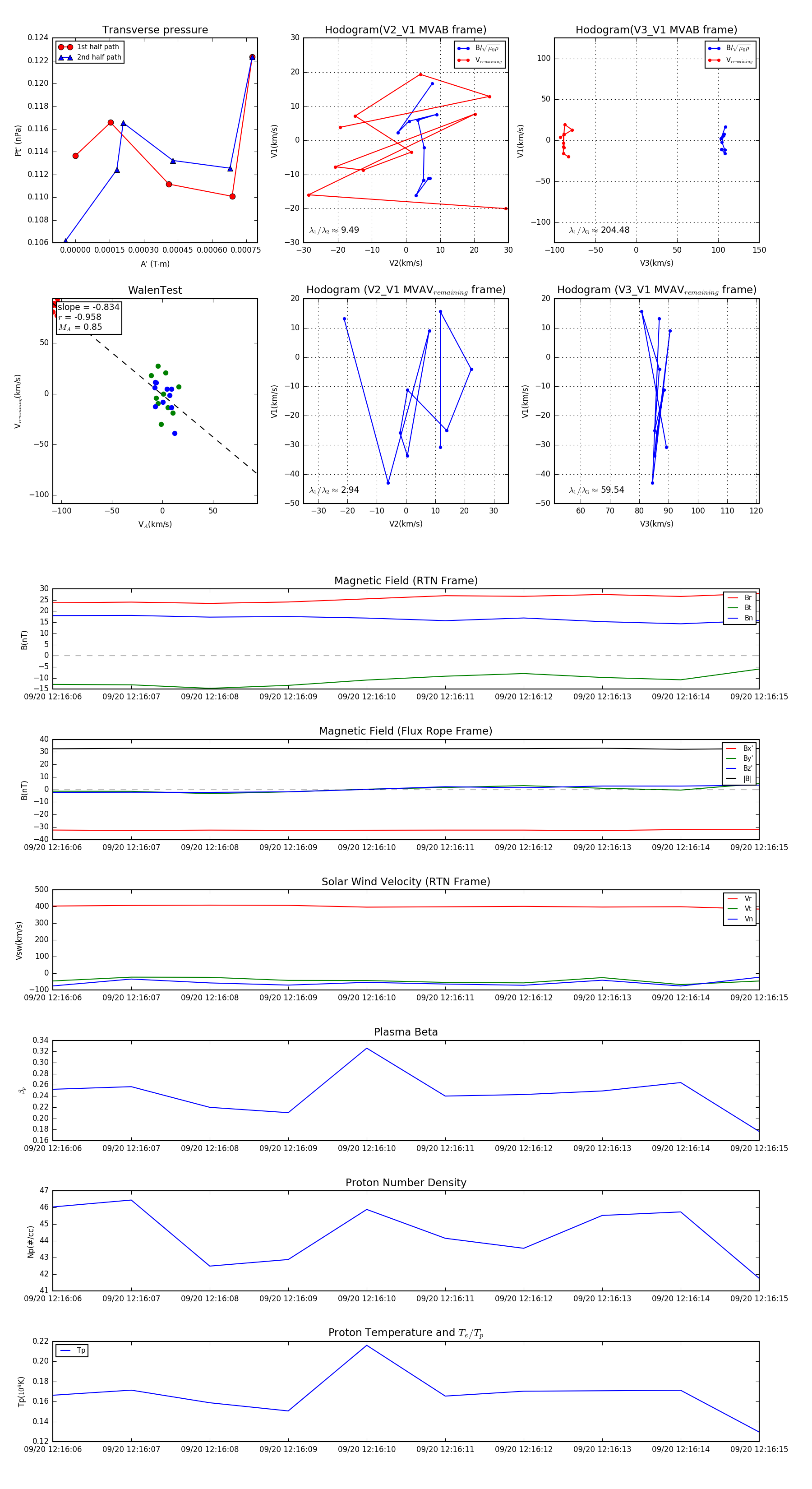
Flux Rope Event 2023-09-20 12:16:06 ~ 2023-09-20 12:16:15 (10 seconds)


plot